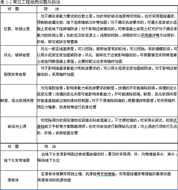
2014年造价师土建工程第一章知识点2
更新时间:2014-09-24 11:06:59
来源:|0
浏览
收藏
一级造价工程师报名、考试、查分时间 免费短信提醒
摘要 环球整理的关于2014年造价工程师考试土建工程的考点,希望对大家有所帮助
课程推荐:精品VIP―网+面强势结合 全程领跑套餐―赢在起跑线上
相关推荐:2014年造价工程师在线模考 2014年造价工程师备考指南
专题推荐:环球网校2014造价师招生简章 2014年造价工程师考试报名


环球网校友情提示:如果您在此过程中遇到任何疑问,请登录环球网校造价工程师考试频道及论坛,随时与广大考生朋友们一起交流!
更多造价工程师信息:
编辑推荐:
编辑推荐
最新资讯
- 官方确认!2026年一级造价工程师教材沿用2025年版2026-01-04
- 备考必看:一级造价师《安装计量》十大核心知识点总结2025-11-02
- 速看!一级造价师《土建计量》十大核心考点总结2025-11-01
- 免费分享:一级造价师《工程计价》十大核心考点总结2025-10-31
- 一键收藏:一级造价师《造价管理》十大核心考点总结2025-10-30
- 免费分享:2025年一级造价师《工程计价》考点汇总2025-10-29
- 2025年一级造价师《工程计价》考试难度及考点分析2025-10-28
- 免费分享:2025年一级造价师《造价管理》考点汇总2025-10-27
- 免费分享:2025年一级造价师案例分析重要考点汇总2025-10-27
- 2025年一级造价师《造价管理》重点考查内容2025-10-24