2015年造价师案例分析精讲班讲义:工程建设其他费用估算表
更新时间:2014-10-30 14:45:23
来源:|0
浏览
收藏
一级造价工程师报名、考试、查分时间 免费短信提醒
摘要 环球整理造价工程师考试的复习资料,供大家参考,希望对大家有所帮助
特别推荐:环球造价工程师精彩视频免费学
工程建设其他费用的组成和估算
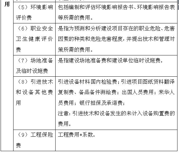
工程建设其他费用估算表



六、预备费



(例)某新建项目,建设期为3年,分年均衡进行贷款,第一年贷款300万元,第二年600万元,第三年400万元,年利率为12%,建设期内利息只计息不支付,计算建设期贷款利息。
解:在建设期,各年利息计算如下:
=(
+
)?i=(318+600+74.16
400)
12%=143.06(万元)
所以,建设期贷款利息=
+
+
=18+74.16+143.06=235.22(万元)
[例]某新建项目,建设期为3年,第一年年初借款200万元,第二年年初借款300万元,第三年年初借款200万元,借款年利率为6%,每年计息一次,建设期内不支付利息。试计算该项目的建设期利息。
[解答]第一年借款利息:
Q1=(p+A1) ×i=200×6%=12(万元)
第二年借款利息:
Q2=(P2+A2) ×i=(212+300) ×6%=30.72(万元)
第三年借款利息:
Q3=(p3+A3) ×i=(212+330.72+200) ×6%=44.56(万元)
该项目的建设期利息为:
Q=Q1+Q2+e3=12+30.72+44.56=87.28(万元)
环球网校友情提示:如果您在此过程中遇到任何疑问,请登录环球网校造价工程师考试频道及论坛,环球网校造价师考试交流群384019082,欢迎您的加入,随时与广大考生朋友们一起交流!
更多造价工程师信息:
编辑推荐:
编辑推荐
最新资讯
- 官方确认!2026年一级造价工程师教材沿用2025年版2026-01-04
- 备考必看:一级造价师《安装计量》十大核心知识点总结2025-11-02
- 速看!一级造价师《土建计量》十大核心考点总结2025-11-01
- 免费分享:一级造价师《工程计价》十大核心考点总结2025-10-31
- 一键收藏:一级造价师《造价管理》十大核心考点总结2025-10-30
- 免费分享:2025年一级造价师《工程计价》考点汇总2025-10-29
- 2025年一级造价师《工程计价》考试难度及考点分析2025-10-28
- 免费分享:2025年一级造价师《造价管理》考点汇总2025-10-27
- 免费分享:2025年一级造价师案例分析重要考点汇总2025-10-27
- 2025年一级造价师《造价管理》重点考查内容2025-10-24