2015年造价师土建工程精讲班讲义:结构面的工程性质
更新时间:2014-10-30 10:24:41
来源:|0
浏览
收藏
一级造价工程师报名、考试、查分时间 免费短信提醒
摘要 环球整理造价工程师考试的复习资料,供大家参考,希望对大家有所帮助
特别推荐:环球造价工程师精彩视频免费学
结构面的工程性质
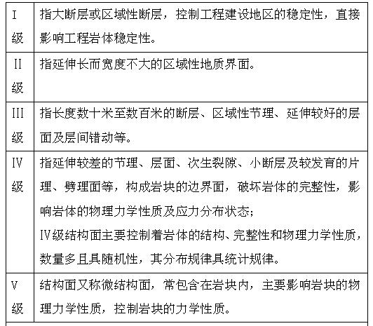
结构面与最大主应力间的关系控制着岩体的强度与破坏机理。结构面的规模是结构面影响工程建设的重要性质。结构面分为I~V级:



例题:结构面的规模是结构面影响工程建设的重要性质。结构面分为I~V级,()结构面主要控制着岩体的结构、完整性和物理力学性质,数量多且具随机性,其分布规律具统计规律。
A.III级
B. II级
C.Ⅳ级
D. B级
答案:C
分析:Ⅳ级结构面主要控制着岩体的结构、完整性和物理力学性质,数量多且具随机性,其分布规律具统计规律。
环球网校友情提示:如果您在此过程中遇到任何疑问,请登录环球网校造价工程师考试频道及论坛,环球网校造价师考试交流群384019082,欢迎您的加入,随时与广大考生朋友们一起交流!
更多造价工程师信息:
编辑推荐:
编辑推荐
最新资讯
- 官方确认!2026年一级造价工程师教材沿用2025年版2026-01-04
- 备考必看:一级造价师《安装计量》十大核心知识点总结2025-11-02
- 速看!一级造价师《土建计量》十大核心考点总结2025-11-01
- 免费分享:一级造价师《工程计价》十大核心考点总结2025-10-31
- 一键收藏:一级造价师《造价管理》十大核心考点总结2025-10-30
- 免费分享:2025年一级造价师《工程计价》考点汇总2025-10-29
- 2025年一级造价师《工程计价》考试难度及考点分析2025-10-28
- 免费分享:2025年一级造价师《造价管理》考点汇总2025-10-27
- 免费分享:2025年一级造价师案例分析重要考点汇总2025-10-27
- 2025年一级造价师《造价管理》重点考查内容2025-10-24