2014年造价工程师《建设工程造价管理》真题
查看汇总:2004-2014年注册造价工程师考试试卷及答案汇总
单项选择题(共60题,每题1分。每题的备选项中,只有一个最符合题意)
1、从投资者(业主)角度分析,工程造价是指建设一项工程预期或实际开支的( )。
A.全部建筑安装工程费用
B.建设工程总费用
C.全部固定资产投资费用
D.建设工程动态投资费用
2、建设工程项目投资决策后,控制工程造价的关键在于( )。
A.工程设计
B.工程施工
C.材料设备采购
D.施工招标
3、根据《注册造价师工程管理办法》,取得造价工程师执业资格证书的人员,自资格证书签发之日起1年后申请初始注册的,应当提供( )证明。
A.工程造价咨询业绩
B.社会基本养老保险
C.医疗保险
D.继续教育合格
4、根据《注册造价工程师管理办法》,提供虚假材料申请造价工程师注册的,在( )年内不得再次申请造价工程师注册。
A.1
B.2
C.3
D.4
5、根据《注册造价师工程管理办法》,甲级工程造价咨询企业技术负责人是注册造价工程师,并具有工程或工程经济类高级专业技术职称,且从事工程造价专业工作( )年以上。
A.8
B.10
C.12
D.15
6、在英国建设工程标准合同体系中,主要通用于房屋建筑工程的是( )合同体系。
A.ACA
B.JCT
C.AIA
D.ICE
7、根据《合同法》,合同价款或者报酬约定不明确,且通过补充协议等方式仍不能确定的,应按照( )的市场价格履行。
A.接受货币方所在地
B.合同订立地
C.给付货币方所在地
D.订立合同时履行地
8、根据《合同法》,在执行政府定价的合同履行中,需要按新价格执行的情形是( )。
A.逾期付款的,遇价格上涨时
B.逾期付款的,遇价格下降时
C.逾期提取标的物的,遇价格下降时
D.逾期交付标的物的,遇价格上涨时
9、根据《建筑法》,建筑工程由多个承包单位联合共同承包的,关于承包合同履行责任的说法,正确的是( )。
A.由牵头承包方承担主要责任
B.由资质等级高的承包方承担主要责任
C.由承包各方承担连带责任
D.按承包各方投入比例承担相应责任
10、根据《建设工程质量管理条例》,应当按照国家有关规定办理工程质量监督手续的单位是( )。
A.建设单位
B.设计单位
C.监理单位
D.施工单位
环球网校友情提示:如果您在学习过程中遇到任何疑问,请登录环球网校造价工程师频道或论坛,随时与广大考友一起学习交流!
编辑推荐:
11、根据《建设工程安全生产管理条例》,建设工程安全作业环境及安全施工措施所需费用,应当在编制( )时确定。
A.投资估算
B.工程概算
C.施工图预算
D.施工组织设计
12、根据《招标投标法实施条例》,潜在投标人对招标文件有异议的,应当在投标截止时间( )日前提出。
A.3
B.5
C.10
D.15
13、根据《建筑工程施工质量验收统一标准》,下列工程中,属于分部工程的是( )。
A.木门窗安装工程
B.外墙防水工程
C.土方开挖工程
D.智能建筑工程
14、根据《国务院关于投资体制改革的决定》,对于采用投资补助方式的政府投资项目,政府需要审批的文件是( )。
A.项目建议书
B.可行性研究报告
C.资金申请报告
D.初步设计和概算
15、实行建设项目法人责任制的项目,项目董事会需要负责的工作是( )。
A.筹措建设资金并按时偿还债务
B.组织编制并上报项目初步设计文件
C.编制和确定工程招标方案
D.组织工程建设实施并控制项目目标
16、工程项目承包模式中,建设单位组织协调工作量小,但风险较大的是( )。
A.总分包模式
B.合作体承包模式
C.平等承包模式
D.联合体承包模式
17、工程项目管理组织机构采用直线制形式的主要优点是( )。
A.管理业务专门化,易提高工作质量
B.部门间横向联系强,管理效率高
C.隶属关系明确,易实现统一指挥
D.集权与分权结合,管理机构灵活
18、根据《建筑施工组织设计规范》,按编制对象不同,施工组织设计的三个层次是指( )。
A.施工总平面图、施工总进度计划和资源需求计划
B.施工组织总设计、单位工程施工组织设计和施工方案
C.施工总平面图、施工总进度计划和专项施工方案
D.施工组织总设计、单位工程施工进度计划和施工作业计划
19、下列工程项目目标控制方法中,可用来掌握产品质量波动情况及质量特征的分布规律,
以便对质量状况进行分析判断的是( )。
A.直方图法
B.鱼刺图法
C.控制图法
D.S曲线法
20、建设工程组织流水施工时,某施工过程(专业工作队)在单位时间内完成的工程量称为( )。
A.流水节拍
B.流水步距
C.流水节奏
D.流水能力
21、某工程划分为三个施工过程、4个施工段组织流水施工,流水节拍见下表,则该工程流水施工工期为( )天。

A.2
B.23
C.26
D.27
22、工程网络计划中,关键线路是指( )的线路。
A.双代号网络计划中无虚箭线
B.单代号网络计划中由关键工作组成
C.双代号时标网络计划中无波形线
D.双代号网络计划中由关键节点组成
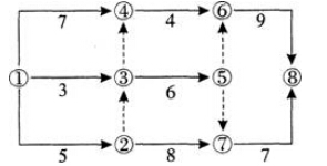
23、某工程双代号网络计划如下图所示,其中关键线路有( )条。

A.2
B.3
C.4
D.5
24、下列分析方法中,可用来识别工程项目风险的是( )。
A.流程图法
B.敏感性分析法
C.横道图法
D.蒙特卡洛模拟法
25、某工程建设期2年,建设单位在建设期第1年初和第2年初分别从银行借人700万元和500万元,年利率8%,按年计息。建设单位在运营期前3年每年末等额偿还贷款本息,则每年应偿还( )万元。
A.452.16
B.487.37
C.526.36
D.760.67
26、某企业年初从银行贷款800万元,年名义利率10%,按季度计算并支付利息,则每季度末应支付利息( )万元。
A.19.29
B.20.00
C.20.76
D.26.67
27、采用投资收益率指标评价投资方案经济效果的缺点是( )。
A.考虑了投资收益的时间因素,因而使指标计算较复杂
B.虽在一定程度上反映了投资效果的优劣,但仅适用于投资规模大的复杂工程
C.只能考虑正常生产年份的投资收益,不能全面考虑整个计算期的投资收益
D.正常生产年份的选择比较困难,因而使指标计算的主观随意性较大
28、关于利息备付率的说法,正确的是( )。
A.利息备付率越高,表明利息偿付的保障程度越高
B.利息备付率越高,表明利息偿付的保障程度越低
C.利息备付率大于零,表明利息偿付能力强
D.利息备付率小于零,表明利息偿付能力强
29、采用净现值指标评价投资方案经济效果的优点是( )。
A.能够全面反映投资方案中单位投资的使用效果
B.能够全面反映投资方案在整个计算期内的经济状况
C.能够直接反映投资方案运营期各年的经营成果
D.能够直接反映投资方案中的资本周转速度
30、采用增量投资内部收益率(AIRR)法比选计算期相同的两个可行互斥方案时,基准收益率为
,则保留投资额大的方案的前提条件是( )。
A.AIRR>0
B.aIRR<0
C.AIRR>
D.AIRR<
31、进行投资方案敏感性分析的目的是( )。
A.分析不确定因素在未来发生变动的概率
B.说明不确定因素在未来发生变动的范围
C.度量不确定因素对投资效果的影响程度
D.揭示不确定因素的变动对投资效果的影响
32、价值工程的目标是( )。
A.以最低的寿命周期成本,使产品具备其所必须具备的功能
B.以最低的生产成本,使产品具备其所必须具备的功能
C.以最低的寿命周期成本,获得最佳经济效果
D.以最低的生产成本,获得最佳经济效果
33、价值工程应用中,功能整理的主要任务是( )。
A.划分功能类别
B.解剖分析产品功能
C.建立功能系统图
D.进行产品功能计量
34、价值工程应用中,采用0―4评分法确定的产品各部件功能得分见下表,则部件Ⅱ的功能重要性系数是( )。

A.0.125
B.0.150
C.0.250
D.0.275
35、价值工程应用中,如果评价对象的价值系数V<1,则正确的策略是( )。
A.剔除不必要功能或降低现实成本
B.剔除过剩功能及降低现实成本
C.不作为价值工程改进对象
D.提高现实成本或降低功能水平
36、建设工程寿命周期成本分析在很大程度上依赖于权衡分析,下列分析方法中,可用于权衡分析的是( )。
A.计划评审技术(PERT)
B.挣值分析法(EVM)
C.工作结构分解法(WBS)
D.关键线路法(CPM)
37、关于项目资本金的说法,正确的是( )。
A.项目资本金是债务性资金
B.项目法人要承担项目资本金的利息
C.投资者可转让项目资本金
D.投资者可抽回项目资本金
38、某企业从银行借款1000万元,年利息120万元,手续费等筹资费用30万元,企业所得税率25%,该项借款的资金成本率为( )。
A.9.00%
B.9.28%
C.11.25%
D.12.00%
39、项目资金结构中,如果项目资本金所占比重过小,则对项目的可能影响是( )。
A.财务杠杆作用下滑
B.负债融资成本提高
C.负债融资难度降低
D.市场风险承受力增强
40、与传统的贷款融资方式不同,项目融资主要是以( )来安排融资。
A.项目资产和预期收益
B.项目投资者的资信水平
C.项目第三方担保
D.项目管理的能力和水平
41、项目融资过程中,投资决策后首先应进行的工作是( )。
A.融资谈判
B.融资决策分析
C.融资执行
D.融资结构设计
42、关于BT项目经营权和所有权归属的说法,正确的是( )。
A.特许期经营权属于投资者,所有权属于政府
B.经营权属于政府,所有权属于投资者
C.经营权和所有权均属于投资者
D.经营权和所有权均属于政府
43、 PPP融资项目中,民营机构的投资回报、成本补偿及合理收益来自( )。
A.政府一次性支付购回项目的价款
B.项目投入使用后产生的现金流量
C.政府购回项目后分期支付产生的现金流量
D.项目特许经营期满后的净现金流量
44、采用ABS融资方式进行项目融资的物质基础是( )。
A.债券发行机构的注册资金
B.项目原始权益人的全部资产
C.债券承销机构的担保资产
D.具有可靠未来现金流量的项目资产
45、采用PFL融资方式,政府部门与私营部门签署的合同类型是( )。
A.服务合同
B.特许经营合同
C.承包合同
D.融资租赁合同
46、在计算企业所得税应纳税所得额时,可列为免税收入的是( )。
A.接受捐赠收入
B.特许权使用费收入
C.提供劳务收入
D.国债利息收入
47、投保安装工程一切险时,安装施工用机器设备的保险金额应按( )计算。
A.实际价值
B.损失价值
C.重置价值
D.账面原值
48、根据《工伤保险条例》,工伤保险费的缴纳和管理方式是( )。
A.由企业按职工工资总额的一定比例缴纳,存入社会保障基金财政专户
B.由企业按职工工资总额的一定比例缴纳,存入企业保险基金专户
C.由企业按当地社会平均工资的一定比例缴纳,存入社会保障基金财政专户
D.由企业按当地社会平均工资的一定比例缴纳,存人企业保险基金专户
49、工程项目策划的首要任务是根据建设意图进行工程项目的( )。
A.定义和定位
B.功能分析
C.方案比选
D.经济评价
50、工程项目经济评价中,财务分析依据的基础数据是根据( )确定的。
A.完全市场竞争下的价格体系
B.影子价格和影子工资
C.最优资源配置下的价格体系
D.现行价格体系
51、下列财务评价指标中,可用来判断项目盈利能力的是( )。
A.资产负债率
B.流动比率
C.总投资收益率
D.速动比率
52、限额设计方式中,采用综合费用法评价设计方案的不足是没有考虑( )。
A.投资方案全寿命期费用
B.建设周期对投资效益的影响
C.投资方案投产后的使用费
D.资金的时间价值
53、工程没计中运用价值工程的目标是( )。
A.降低建设工程全寿命期成本
B.提高建设工程价值
C.增强建设工程功能
D.降低建设工程造价
54、审查工程设计概算时,总概算投资超过批准投资估算( )以上的,需重新上报审批。
A.5%
B.8%
C.10%
D.15%
55、对于大型复杂工程项目,施工标段划分较多时,对建设单位的影响是( )。
A.有利于工地现场的布置与协调
B.有利于得到较为合理的报价
C.不利于选择有专长的承包单位
D.不利于设计图纸的分期供应
56、对施工承包单位而言,承担风险大的合同计价方式是( )方式。
A.总价
B.单价
C.成本加百分比酬金
D.成本加固定酬金
57、根据《建设项目工程总承包合同(示范文本)》,合同约定由承包人向发包人提交履约保函时,发包人应向承包人提交( )保函。
A.履约
B.预付款
C.支付
D.变更
58、施工成本核算中,固定资产折旧的起算时间和计提方式分别是固定资产投入使用的( )。
A.当月起,按月计提
B.次月起,按月计提
C.单月起,按年计提
D.次月起,按年计提
59、某工程施工至2014年7月底,已完工程计划费用(BCWP)为600万元,已完工程实际费用(ACIVP)为800万元,拟完工程计划费用(BCWS)为700万元,则该工程此时的偏差情况是( )。
A.费用节约,进度提前
B.费用超支,进度拖后
C.费用节约,进度拖后
D.费用超支,进度提前
60、下列可导致承包商索赔的原因中,属于业主方违约的是( )。
A.业主指令增加工程量
B.业主要求提高设计标准
C.监理人不按时组织验收
D.材料价格大幅度上涨
多项选择题(共20题,每题2分。每题的备选项中,有2个或2个以上符合题意,至少有1个错项。错选,本题不得分;少选,所选的每个选项得0.5分)
61、根据《注册造价工程师管理办法》,注册造价工程师的执业范围有( )。
A.工程概算的审核和批准
B.工程量清单的编制和审核
C.工程合同价款的变更和调整
D.工程索赔费用的分析和计算
E.工程经济纠纷的调解和裁定
62、根据《工程造价咨询企业管理办法》,关于乙级工程造价咨询企业资质标准的说法,正确的是( )。
A.企业出资人中注册造价工程师人数不低于出资人总数的60%
B.企业技术负责人应当从事工程造价专业工作12年以上
C.企业近3年工程造价咨询营业收入累计不低于500万元
D.企业专职从事工程造价专业工作的人员中注册造价工程师不少于6人
E.企业注册资本不少也100万元
63、根据《合同法》,关于违约责任的说法,正确的是( )。
A.违约责任以无效合同为前提
B.违约责任可由当事人在法定范围内约定
C.违约责任以违反合同义务为要件
D.违约责任必须以支付违约金的方式承担
E.违约责任是一种民事赔偿责任
64、《建筑法》规定的建筑许可内容有( )。
A.建筑工程施工许可
B.建筑工程监理许可
C.建筑工程规范许可
D.从业资格许可
E.建设投资规模许可
65、根据《建设工程质量管理条例》,关于施工单位承揽工程的说法,正确的有( )。
A.施工单位应在资质等级许可的范围内承揽工程
B.施工单位不得以其他施工单位的名义承揽工程
C.施工单位可允许个人以本单位的名义承揽工程
D.施工单位不得转包所承揽的工程
E.施工单位不得分包所承揽的工程
66、根据《招标投标法实施条例》,评标委员会应当否决投标的情形有( )。
A.投标报价高于工程成本
B.投标文件未经投标单位负责人签字
C.投资报价低于招标控制价
D.投标联合体没有提交共同投标协议
E.投标人不符合招标文件规定的资格条件
67、根据《房屋建筑和市政基础设施工程施工图设计文件审查管理办法》,施工图审查机构对施工图设计文件审查的内容有( )。
A.是否按限额设计标准进行施工图没计
B.是否符合工程建设强制性标准
C.施工图预算是否超过批准的工程概算
D.地基基础和主体结构的安全性
E.危险性较大的工程是否有专项施工方案
68、下列关于CM承包模式的说法,正确的有( )。
A.CM承包模式下采用快速路径法施工
B.CM单位直接与分包单位签订分包合同
C.CM合同采用成本加酬金的计价方式
D.CM单位与分包单位之间的合同价是保密的
E.CM单位不赚取总包与分包之间的差价
69、建设单位编制的工程项目建设总进度计划包括的内容有( )。
A.竣工投产交付使用计划表
B.工程项目一览表
C.年度建设资金平衡表
D.工程项目进度平衡表
E.投资计划年度分配表
70、固定节拍流水施工的特点有( )。
A.各施工段上的流水节拍均相等
B.相邻施工过程的流水步距均相等
C.专业工作队数等于施工过程数
D.施工段之间可能有空闲时间
E.有的专业工作队不能连续作业
71、采用净现值和内部收益率指标评价投资方案经济效果的共同特点有( )。
A.均受外部参数的影响
B.均考虑资金的时间价值
C.均可对独立方案进行评价
D.均能反映投资回收过程的收益程度
E.均能全面考虑整个计算期内经济状况
72、下列评价方法中,属于互斥投资方案静态评价方法的( )。
A.年折算费用法
B.净现值率法
C.增量投资回收期法
D.增量投资收益率
E.增量投资内部收益率法
73、下列关于价值工程的说法,正确的有( )。
A.价值工程的核心是对产品进行功能分析
B.价值工程的应用重点是在产品生产阶段
C.价值工程类产品的价值、功能和成本作为一个整体考虑
D.价值工程需要将产品的功能定量化
E.价值工程可用来寻求产品价值的提高途径
74、工程寿命周期成本分析中,估算费用可采用的方法有( )。
A.动态比率法
B.费用模型估算法
C.参数估算法
D.连环置换法
E.类比估算法
75、既有法人筹措新建项目资本金时,属于其外部资金来源的有( )。
A.企业增资扩股
B.资本市场发行股票
C.企业现金
D.企业资产变现
E.企业产权转让
76、建筑工程一切险中物质损失的除外责任有( )。
A.台风引起水灾的损失
B.设计错误引起损失
C.原材料缺陷引起损失
D.现场火灾造成损失
E.维修保养发生的费用
77、下列工程项目策划内容中,属于工程项目构思策划的有( )。
A.工程项目组织系统
B.工程项目系统构成
C.工程项目发包模式
D.工程项目建设规模
E.工程项目融资方案
78、根据《建设项目工程总承包合同(示范文本)》,在合同专用条款中应约定预付款的( )。
A.抵扣保证
B.抵扣方式
C.抵扣比例
D.抵扣时间安排
E.抵扣币种
79、按工程项目组成编制施工阶段资金使用计划时,建筑安装工程费中可直接分解到各个工程分项的费用有( )。
A.企业管理费
B.临时设施费
C.材料费
D.施工机具使用费
E.职工养老保险费
80、进行施工成本对比分析时,可采用的对比方式有( )。
A.本期实际值与目标值对比
B.本期实际值与上期目标值对比
C.本期实际值与上期实际值对比
D.本期目标值与上期实际值对比
E.本期实际值与行业先进水平对比
环球网校友情提示:如果您在学习过程中遇到任何疑问,请登录环球网校造价工程师频道或论坛,随时与广大考友一起学习交流!
编辑推荐:
最新资讯
- 更新版:2025年一级造价师案例考试真题及答案(1-3题)2025-10-27
- 速领!2025年一级造价师各科目考试真题及答案【完整版】2025-10-26
- 2025年一级造价师《案例分析》真题解析(试题三)2025-10-25
- 2025年一级造价师《安装计量》真题答案61-70题2025-10-23
- 2025年一级造价师《安装计量》真题答案41-50题2025-10-23
- 2025年一级造价师《安装计量》真题及答案31-40题2025-10-23
- 2025年一级造价师《安装计量》真题答案21-30题2025-10-23
- 2025年一级造价师《案例分析》考试真题及答案(试题一)2025-10-23
- 2025年一级造价师案例真题及答案试题五(土建专业)2025-10-22
- 2025年一级造价师《土建计量》考试真题答案51-60题2025-10-22