2014年注会考试《经济法》第三章:所有权的概念与类型
2014年注册会计师考试备考已开始。环球网校建议2014级考生投入到预习状态中!如果您在学习过程中遇到任何疑问,欢迎您登录环球网校注册会计师频道随时与老师、广大考生朋友们一起交流!下面是《经济法》知识点,以便更好的提高效率,随后还会有经典试题与备考技巧,敬请期待!
所有权的概念与类型
一、所有权的概念
所有权:是指在法律限制范围内,对物进行全面支配的权利。《物权法》规定:“所有权人对自己的不动产或者动产,依法享有占有、使用、收益和处分的权利。”
二、所有权的类型
(一)所有权的法定分类
1.国家所有权
国家以所有者身份对物享有的全面支配权力。
(1)《物权法》规定:“法律规定属于国家所有的财产,属于国家所有即全民所有。”
(2)《物权法》又规定:“国有财产由国务院代表国家行使所有权;法律另有规定的,依照其规定。”
(3)国家所有权的客体包括一切矿藏、水流和海域,城市土地、法律规定属于国家所有的农村和城市郊区的土地,未被规定为集体所有的森林、山岭、草原、荒地、滩涂等自然资源,法律规定属于国家所有的野生动植物资源,无线电频谱资源,法律规定属于国家所有的文物,国防资产,法律规定属于国家所有的铁路、公路、电力设施、电信设施和油气管道等基础设施,等等。
2.集体所有权
(1)《物权法》规定:“农民集体所有的不动产和动产,属于本集体成员集体所有。”
(2)根据《土地管理法》,集体所有权包括三种形式:村集体所有、农村集体经济组织所有与乡(镇)农民集体所有。
(3)《物权法》规定:“对于集体所有的土地和森林、山岭、草原、荒地、滩涂等,依照下列规定行使所有权:①属于村农民集体所有的,由村集体经济组织或者村民委员会代表集体行使所有权;②分别属于村内两个以上农民集体所有的,由村内各该集体经济组织或者村民小组代表集体行使所有权;③属于乡镇农民集体所有的,由乡镇集体经济组织代表集体行使所有权。”
(4)所谓集体所有的不动产和动产,主要包括:①法律规定属于集体所有的土地和森林、山岭、草原、荒地、滩涂;②集体所有的建筑物、生产设施、农田水利设施;③集体所有的教育、科学、文化、卫生、体育等设施;④集体所有的其他不动产和动产。
(5)需要注意的是,依《土地管理法》规定,农村集体物权将集体所有的土地用作商业开发,须由国家先将土地征归国有,然后再由国家以出让国有土地使用权的方式进入市场进行商业开发。但兴办乡镇企业和村民建设住宅经依法批准使用本集体经济组织农民集体所有的土地的,或者乡(镇)村公共设施和公益事业建设经依法批准使用农民集体所有的土地的除外。
3.私人所有权
《物权法》规定:“私人对其合法的收入、房屋、生活用品、生产工具、原材料等不动产和动产享有所有权。”此处所称私人,并不局限于自然人,民法上的法人尤其是企业法人亦包括在内。
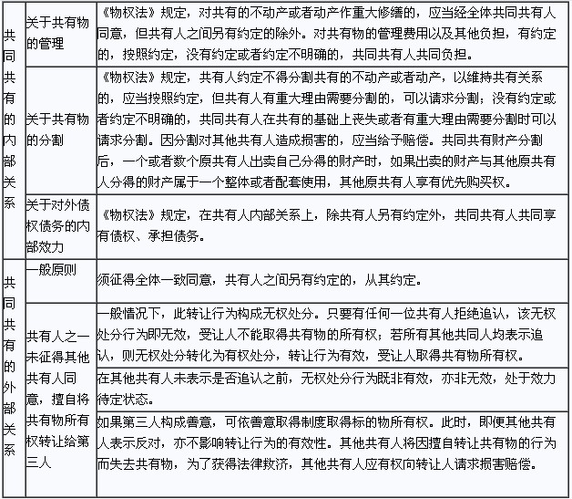
(二)共有
1.共有的形态
物可为单一主体独自享有所有权,亦可在不作质的分割的情况下由数个主体共享,前者称单一所有,后者则称共有。共有包括按份共有和共同共有。
2.共有形态的推定
共有人对共有的不动产或者动产没有约定为按份共有或者共同共有,或者约定不明确的,除共有人具有家庭关系等外,视为按份共有。
3.共有的一般效力
(1)共有人的权利义务。共有人按照约定管理共有的不动产或者动产;没有约定或者约定不明确的,各共有人都有管理的权利和义务。
(2)共有物的分割方式。共有人可以协商确定分割方式。达不成协议,共有的不动产或者动产可以分割并且不会因分割减损价值的,应当对实物予以分割;难以分割或者因分割会减损价值的,应当对折价或者拍卖、变卖取得的价款予以分割。共有人分割所得的不动产或者动产有瑕疵的,其他共有人应当分担损失。
(3)对外债权债务。因共有的不动产或者动产产生的债权债务,在对外关系上,共有人享有连带债权、承担连带债务,但法律另有规定或者第三人知道共有人不具有连带债权债务关系的除外。
4.共同共有
《物权法》规定:“共同共有人对共有的不动产或者动产共同享有所有权。”各共同共有物的所有权属于共有人全体,而非按应有部分享有所有权。家庭关系中的共有为共同共有。另外,以家庭共有财产投资的个人独资企业中的财产,亦属家庭成员共同共有。

5.按份共有
按份共有是对同一个所有权作量上分割的共有形态,按份人对共有的不动产或者动产按照其份额享有所有权。关于份额的确定,《物权法》规定:“按份共有人对共有的不动产或者动产享有的份额,没有约定或者约定不明确的,按照出资额确定;不能确定出资额的,视为等额享有。”

6.准共有
共有制度以所有权为原型建构,对于其他物权,亦存在数人共同享有的问题,此称准共有。《物权法》规定,两个以上单位、个人共同享有用益物权、担保物权的,参照共有的规则处理。
如果您在此过程中遇到任何疑问,请登录环球网校注册会计师频道及论坛,随时与广大考生朋友们一起交流!
编辑推荐:
最新资讯
- 2026年注会教材变动解析直播,抢先免费预约2026-03-10
- 备考进度落后?2026注会每日打卡计划表,专治拖延症2026-03-04
- 【2026女神节专属福利】环球网校cpa课程全场5折起,赠备考资料大礼包2026-02-28
- 拿到2026年cpa教材后先做“减法”,精准梳理教材变动核心2026-02-25
- 别再死磕厚教材!注册会计师三色笔记,视觉记忆效率翻倍2026-02-23
- 太难背?学霸私藏的注册会计师记忆口诀,免费领取2026-02-22
- 【免费领取】吃透这份注册会计师6科高频考点,稳抓基础分2026-02-21
- 2026年注会税法各章知识点汇总,各章考情一目了然2026-02-09
- 2026年注册会计师审计口诀来了,告别死记硬背2026-02-03
- cpa三色笔记2026年PDF版,免费领取2026-01-26