二级建造师考试辅导资料:公路工程重要考点清单
更新时间:2012-04-19 11:18:27
来源:|0
浏览
收藏
二级建造师报名、考试、查分时间 免费短信提醒
环球网校讯:环球网 校edu24ol.com
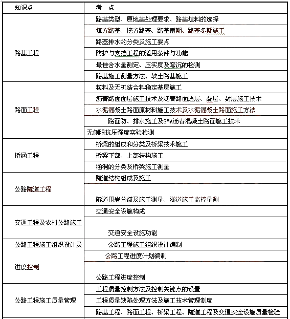
为了广大学员可以更好的复习,网校特地总结出二级建造师考试辅导资料:公路工程重要考点清单,希望能帮助大家有效备考。



2012年一级建造师课程报名>>> 2012年二级建造师课程报名>>>
2012年一级建造师课程免费试听>>> 2012年二级建造师课程免费试听>>>
编辑推荐
最新资讯
- 2026二建复习计划搭配资料包:白蓝黄红四阶段冲刺上岸攻略2026-02-25
- 免费下载!2026年二级建造师考生专用资料包2026-02-25
- 2026二建考生资料包适合哪些人?零基础、在职、冲刺考生使用方案2026-02-24
- 2026二建冲刺红皮书即将上线:考前黄金资料怎么用最提分2026-02-24
- 2026二建强化黄皮书正在更新:真题+案例100问才是100天提分关键2026-02-23
- 2026二建备考资料怎么选?资料包白蓝黄红四套覆盖全阶段复习规划2026-02-22
- 2026年二级建造师考试倒计时开启:考生专用资料包助力全阶段备考上岸2026-02-21
- 免费领取!2026年二建备考资料包,小白直接上手,二战也稳提分2026-02-20
- 全阶段适配,干货拉满!2026年二建备考资料包,助你高效通关不踩坑2026-02-19
- 精准提分100天!为什么2026年二建考生需要这套“白蓝黄红”备考资料包?2026-02-18