建筑安装工程费用项目的组成与计算
【教材解读】









环球网校友情提示:如果您在此过程中遇到任何疑问,请登录环球网校二级建造师频道及论坛,随时与广大考生朋友们一起交流!
编辑推荐:
【历年真题】
(2011年真题)
1.根据《建设工程工程量清单计价规范》(GB50506―2008),投标人所填报的分部分项工程的综合单价中不包括( )。
A.规费
B.利润
C.管理费
D.直接工程费
【答案】A。本题考核的是工程量清单综合单价的内容。《建设工程工程量清单计价规范》中的工程量清单综合单价是指完成一个规定计量单位的分部分项工程量清单项目或措施清单项目所需的人工费、材料费、施工机械使用费和企业管理费与利润,以及一定范围内的风险费用。
2.根据《建筑安装工程费用项目组成》(建标[2003]206号),下列建筑安装工程费用项目中,不属于直接工程费的是( )。
A.人工费
B.材料费
C.临时设施费
D.施工机械使用费
【答案】C。本题考核的是直接工程费的组成内容。直接工程费是指施工过程中构成工程实体所耗费的各项费用,包括人工费、材料费、施工机械使用费。
3.根据《建筑安装工程费用项目组成》(建标[2003]206号),施工现场垂直运输机械操作司机的工资属于建筑安装工程费用中的( )。
A.人工费
B.施工机械使用费
C.现场管理费
D.企业管理费
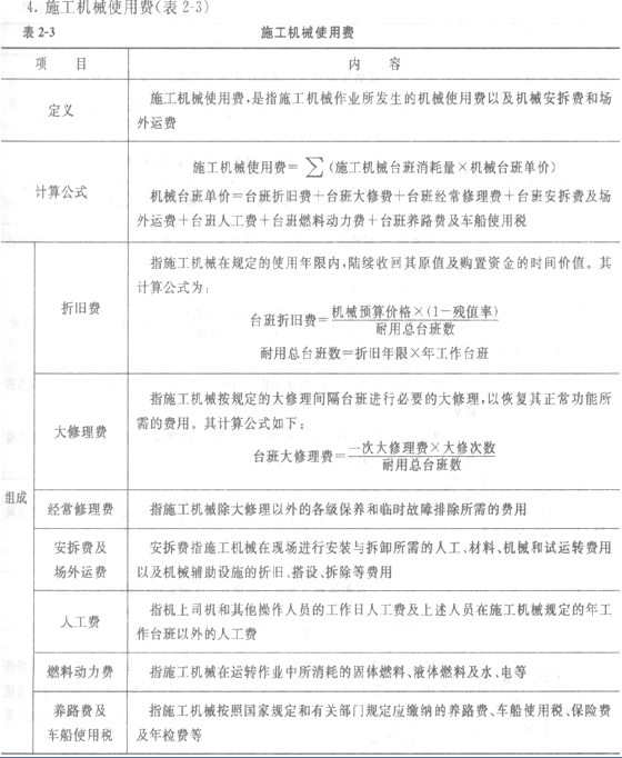
【答案】B。本题考核的是建筑安装工程费中施工机械使用费的组成内容。施工机械使用费包括折旧费、大修理费、经常修理费、安拆费及场外运费、人工费、燃料动力费、养路费及车船使用税。其中人工费指机上司机(司炉)和其他操作人员的工作日人工费及上述人员在施工机械规定的年工作台班以外的人工费。
4.某工程直接费为315万元,其中措施费为15万元,间接费率为82,则间接费为( )万元。
A.1.2
B.24
C.25.2
D.26.4
【答案】C。本题考核的是间接费的计算。间接费=直接费×间接费率=315×8%=25.2(万元)。
5.根据《建筑安装工程费用项目组成》(建标[2003]206号),下列应计入建筑安装工程材料费的有( )。
A.材料原价
B.材料的运输损耗费
C.库存材料盘亏
D.材料运杂费
E.新型材料试验费
【答案】ABD。本题考核的是材料费的组成内容,包括以下内容:①材料原价(或供应价格);②材料运杂费;③运输损耗费;④采购及保管费;⑤检验试验费,其中不包括新结构、新材料的试验费和建设单位对具有出厂合格证明的材料进行检验、对构件做破坏性试验及其他特殊要求检验试验的费用。
6.根据《建筑安装工程费用项目组成》(建标[2003]206号),下列应计入建筑安装工程间接费的有( )。
A.工程排污费
B.危险作业意外伤害保险
C.社会保障费
D.环境保护费
E.材料二次搬运费
【答案】ABC。本题考核的是间接费的组成内容。间接费包括规费和企业管理费。规费包括:工程排污费、工程定额测定费、社会保障费、住房公积金、危险作业意外伤害保险。企业管理费包括:管理人员工资、办公费、差旅交通费、固定资产使用费、工具用具使用费、劳动保险费、工会经费、职工教育经费、财产保险费、财务费、税金和其他。
(2010年真题)
1.根据《建筑安装工程费用项目组成》(建标[2003]206号),施工企业生产工人的劳动保护费应计入建筑安装工程( )。
A.直接工程费中的人工费
B.措施费
C.企业管理费中的劳动保险费
D.社会保障费
【答案】A。本题考核的是建筑安装工程费用项目组成。人工费是指直接从事建筑安装工程施工的生产工人开支的各项费用,包括以下内容:①基本工资;②工资性补贴;③生产工人辅助工资;④职工福利费;⑤生产工人劳动保护费。
2.根据《建筑安装工程费用项目组成》(建标[2003]206号),施工中所用建筑材料的一般鉴定、检查费用应计入建筑安装工程( )。
A.材料费
B.规费
C.措施费
D.企业管理费
【答案】A。本题考核的是建筑安装工程费用项目组成。材料费中的检验试验费是指对建筑材料、构件和建筑安装物进行一般鉴定、检查所发生的费用,包括自设试验室进行试验所耗用的材料和化学药品等费用。不包括新结构、新材料的试验费和建设单位对具有出厂合格证明的材料进行检验、对构件做破坏性试验及其他特殊要求检验试验的费用。
3.根据《建筑安装工程费用项目组成》(建标[2003]206号),施工企业为保障安全施工搭设的防护网的费用应计人建筑安装工程( )。
A.直接工程费
B.措施费
C.规费
D.企业管理费
【答案】B。本题考核的是建筑安装工程费用项目组成。安全施工费是指施工现场安全施工所需要的各项费用,而措施费中包括安全施工费。
4.根据《建筑安装工程费用项目组成》(建标[2003]206号),施工中使用的钢筋混凝土模板的支、拆、运输费用或租赁费应计人建筑安装工程( )。
A.直接工程费
B.措施费
C.规费
D.企业管理费
【答案】B。本题考核的是建筑安装工程费用项目组成。措施费是指为完成工程项目施工,发生于该工程施工前和施工过程中非工程实体项目的费用,一般包括以下内容:①环境保护费;②文明施工费;③安全施工费;④临时设施费;⑤夜间施工增加费;⑥二次搬运费;⑦大型机械设备进出场及安拆费;⑧混凝土、钢筋混凝土模板及支架费;⑨脚手架费;⑩已完工程及设备保护费;11施工排水、降水费。
5.根据《建筑安装工程费用项目组成》(建标[2003]206号),施工企业发生的下列费用中,应计入企业管理费的是( )。
A.劳动保险费
B.医疗保险费
C.住房公积金
D.养老保险费
【答案】A。本题考核的是建筑安装工程费用项目组成。企业管理费是指建筑安装企业组织施工生产和经营管理所需的费用,包括以下内容:①管理人员工资;②办公费;③差旅交通费;④固定资产使用费;⑤工具用具使用费;⑥劳动保险费;⑦工会经费;⑧职工教育经费;⑨财产保险费;⑩财务费;11税金;12其他。
(2009年真题)
1.按照《建筑安装工程费用项目组成》(建标[2003]206号),建筑安装工程费用的组成为( )。
A.直接工程费+间接费+规费+利润+税金
B.直接工程费+企业管理费+措施费+利润+税金
C.直接费+间接费+规费+利润+税金
D.直接工程费+措施费+企业管理费+规费+利润+税金
【答案】D。本题考核的是建筑安装工程费用项目的组成。建筑安装工程费由直接费、间接费、利润和税金组成。直接费由直接工程费和措施费组成,间接费由规费和企业管理费组成。
2.下列建筑安装工程费用,属于材料费的是( )。
A.对建筑构件进行一般鉴定、检查所发生的费用
B.混凝土、钢筋混凝土模板及支架费
C.搭建临时设施所耗材料费
D.跳板、脚手架等的摊销费
【答案】A。本题考核的是建筑安装直接工程费中的材料费。材料费是指施工过程中耗用的构成工程实体的原材料、辅助材料、构配件、零件、半成品的费用,包括以下内容:①材料原价(或供应价格);②材料运杂费;③运输损耗费;④采购及保管费;⑤检验试验费,是指对建筑材料、构件和建筑安装物进行一般鉴定、检查所发生的费用,包括自设试验室进行试验所耗用的材料和化学药品等费用。
3.某施工项目地下水位较高,需要人工降水,由此产生的费用属于( )。
A.不可预见费
B.措施费
C.营业外支出
D.管理费
【答案】B。本题考核的是建筑安装工程费中的措施费。措施费是指为完成工程项目施工,发生于该工程施工前和施工过程中非工程实体项目的费用,一般包括下列项目:①环境保护费;②文明施工费;③安全施工费;④临时设施费;⑤夜间施工增加费;⑥二次搬运费;⑦大型机械设备进出场及安拆费;⑧混凝土、钢筋混凝土模板及支架费;⑨脚手架费;⑩已完工程及设备保护费;11施工排水、降水费。
4.在建筑安装工程费用的项目组成中,工具用具使用费属于( )。
A.施工机械使用费
B.材料费
C.措施费
D.企业管理费
【答案】D。本题考核的是建筑安装工程费中的企业管理费。企业管理费是指建筑安装企业组织施工生产和经营管理所需费用,包括以下内容:①管理人员工资;②办公费;③差旅交通费;④固定资产使用费;⑤工具用具使用费;⑥劳务保险费;⑦工会经费;⑧职工教育经费;⑨财产保险费;⑩财务费;11税金;12其他。
5.某混凝土工程直接工程费为100万元,以直接费为基础计算建筑安装工程费。其中,措施费为直接工程费的5%,间接费率为8%,利润率为4%,综合税率为3.41%。该工程的建筑安装工程含税造价为( )万元。
A.117.93
B.120.99
C.121.96
D.122.10
环球网校友情提示:如果您在此过程中遇到任何疑问,请登录环球网校二级建造师频道及论坛,随时与广大考生朋友们一起交流!
编辑推荐:
【同步练习】
1.材料运杂费是指( )。
A.材料自来源地运至工地仓库或指定堆放地点所发生的全部费用
B.材料自到货口岸运至工地仓库所发生的全部费用
C.为组织采购、供应和保管材料过程中所需要的各项费用
D.材料自到货口岸运至指定堆放地点所发生的全部费用
2.根据《建筑安装工程费用项目组成》的规定,在下列各项费用中,不属于直接费内容的是( )。
A.施工单位搭设的临时设施费
B.文明施工费
C.技术开发费
D.材料运杂费
3.根据《建筑安装工程费用项目组成》的规定,某市建筑公司承建某县政府办公楼,工程不含税造价为1000万元,该施工企业应缴纳的营业税为( )万元。
A.32.81
B.31.60
C.31.00
D.34.12
4.已完工程及设备保护费是指在( )对已完工程及设备进行保护所需的费用。
A.施工过程中
B.施工结束后
C.竣工验收前
D.竣工验收后
5.已知某工程人工费为50万元,材料费200万元,施工机械使用费8万元,临时设施费2万元,安全施工费2万元,模板材料费50万元,则直接工程费为( )万元。
A.258
B.260
C.262
D.272
6.我国现行建筑安装工程定额规定,企业支付给离退休职工的退休金应计入( )。
A.生产工人工资
B.劳动保险费
C.职工待业保险费
D.企业其他费用
【答案】1.A2.C3.C4.C5.A
环球网校友情提示:如果您在此过程中遇到任何疑问,请登录环球网校二级建造师频道及论坛,随时与广大考生朋友们一起交流!
编辑推荐:
最新资讯
- 2026二建复习计划搭配资料包:白蓝黄红四阶段冲刺上岸攻略2026-02-25
- 免费下载!2026年二级建造师考生专用资料包2026-02-25
- 2026二建考生资料包适合哪些人?零基础、在职、冲刺考生使用方案2026-02-24
- 2026二建冲刺红皮书即将上线:考前黄金资料怎么用最提分2026-02-24
- 2026二建强化黄皮书正在更新:真题+案例100问才是100天提分关键2026-02-23
- 2026二建备考资料怎么选?资料包白蓝黄红四套覆盖全阶段复习规划2026-02-22
- 2026年二级建造师考试倒计时开启:考生专用资料包助力全阶段备考上岸2026-02-21
- 免费领取!2026年二建备考资料包,小白直接上手,二战也稳提分2026-02-20
- 全阶段适配,干货拉满!2026年二建备考资料包,助你高效通关不踩坑2026-02-19
- 精准提分100天!为什么2026年二建考生需要这套“白蓝黄红”备考资料包?2026-02-18