2014年《建筑》考点:施工测量

环球网校友情提示:如果您在此过程中遇到任何疑问,请登录环球网校二级建造师频道及论坛,随时与广大考生朋友们一起交流!
编辑推荐:
(2007年真题)
场景某公共建筑,主楼采用钢筋混凝土结构,辅楼采用钢结构。项目经理进场后,立即组织临建搭设。土方施工中加强了质量控制。地质报告显示地下水水位高于槽底标高。
根据场景。回答下列问题:
1.钢筋混凝土结构的优点是( )。
A.钢筋和混凝土两种材料的强度都能充分利用
B.拆修方便
C.抗裂性能好
D.可模性好,适用面广
E.模板用料少,费工少
【答案】AD。本题考核的是钢筋混凝土结构的优点。具体包括:(1)强度较高,钢筋和混凝
土两种材料的强度都能充分利用;(2)可模性好,适用面广;(3)耐久性和耐火性较好,维护费用低;(4)现浇混凝土结构的整体性好,延性好,适用于抗震抗爆结构,同时防震性和防辐射性能较好,适用于防护结构;(5)易于就地取材。
2.为了控制土方开挖质量,除应对平面控制桩、水准点进行检查外,还应经常检查( )。
A.基坑平面位置
B.水平标高
C.边坡坡度
D.挖土机械
E.土的含水量
【答案】ABC。本题考核的是深层基坑开挖的要求。开挖时应对平面控制桩、水准点、基坑平面位置、水平标高、边坡坡度等经常进行检查。
3.本工程基坑验槽时,( )单位有关人员必须参加验收。
A.勘察
B.监理
C.施工总包
D.降水分包
E.支护分包
【答案】ABCD。本题考核的是基坑验槽的程序。由总监理工程师或建设单位项目负责人组织建设、监理、勘察、设计及施工单位的项目负责人、技术质量负责人,共同按设计要求和有关规定进行。
4.施工中用于测量两点间水平夹角的常用仪器有( )。
A.水准仪
B.经纬仪
C.测距仪
D.全站仪
E.铅垂仪
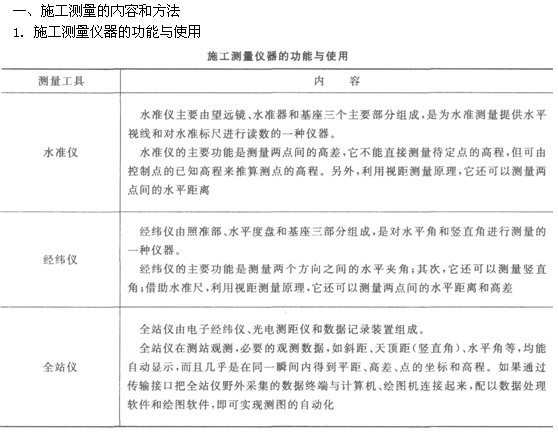
【答案】BD。本题考核的是施工测量仪器的功能。其中经纬仪的主要功能是测量两个方向之间的水平夹角;其次,它还可以测量竖直角;借助水准尺,利用视距测量原理,它还可以测量两点间的水平距离和高差。全站仪在测站观测,必要的观测数据如斜距、天顶距(竖直角)、水平角等均能自动显示,而且几乎是在同一瞬间内得到平距、高差、点的坐标和高程。
5.钢结构的连接方法有( )。
A.焊接
B.普通螺栓连接
C.高强螺栓连接
D.铆接
E.绑扎连接
【答案】ABCD。本题考核的是钢结构的连接方法。主要有焊接、普通螺栓连接、高强螺栓连接和铆接。
环球网校友情提示:如果您在此过程中遇到任何疑问,请登录环球网校二级建造师频道及论坛,随时与广大考生朋友们一起交流!
编辑推荐:
1.经纬仪由( )等部分组成。
A.照准部
B.基座
C.望远镜
D.水准器
E.水平度盘
2.经纬仪有( )等几种不同精度的仪器。
A.J0.7
B.J1
C.J2
D.J3
E.J6
3.下列选项中,关于施工中距离测量的说法,正确的包括( )。
A.根据不同的精度要求,距离测量有简单量距和复杂量距两种方法
B.根据不同的精度要求,距离测量有普通量距和精密量距两种方法
C.复杂量距时所量长度一般都要加尺长、温度和高差三项改正数,有时必须考虑垂曲改正
D.测距方法,先用经纬仪或以目估进行定线
E.精度要求,为了校核并提高精度,一般要求进行往返丈量
4.建筑物细部点的平面位置的测设中,测量方法包括( )。
A.极坐标法
B.直角坐标法
C.垂直标板法
D.距离交会法
E.角度前方交会法
答案:1.ABE 2.ABCE 3.BDE 4.ABDE
环球网校友情提示:如果您在此过程中遇到任何疑问,请登录环球网校二级建造师频道及论坛,随时与广大考生朋友们一起交流!
编辑推荐:
最新资讯
- 2026二建复习计划搭配资料包:白蓝黄红四阶段冲刺上岸攻略2026-02-25
- 免费下载!2026年二级建造师考生专用资料包2026-02-25
- 2026二建考生资料包适合哪些人?零基础、在职、冲刺考生使用方案2026-02-24
- 2026二建冲刺红皮书即将上线:考前黄金资料怎么用最提分2026-02-24
- 2026二建强化黄皮书正在更新:真题+案例100问才是100天提分关键2026-02-23
- 2026二建备考资料怎么选?资料包白蓝黄红四套覆盖全阶段复习规划2026-02-22
- 2026年二级建造师考试倒计时开启:考生专用资料包助力全阶段备考上岸2026-02-21
- 免费领取!2026年二建备考资料包,小白直接上手,二战也稳提分2026-02-20
- 全阶段适配,干货拉满!2026年二建备考资料包,助你高效通关不踩坑2026-02-19
- 精准提分100天!为什么2026年二建考生需要这套“白蓝黄红”备考资料包?2026-02-18