2014年《建筑》考点:主体结构工程施工技术

环球网校友情提示:如果您在此过程中遇到任何疑问,请登录环球网校二级建造师频道及论坛,随时与广大考生朋友们一起交流!
编辑推荐:
(2011年真题)
最适合泵送的混凝土坍落度是( )。
A.20 mm
B.50 mm
C.80 mm
D.100 mm
【答案】D。本题考核的是泵送混凝土配合比设计。泵送混凝土的坍落度不低于100 mm,外加剂主要有泵送剂、减水剂和引气剂等。
(2010年真题)
100 m高钢筋混凝土烟囱筒身混凝土施工最适宜的模板选择为( )。
A.木模板
B.组合钢模板
C.滑升模板
D.散支散拆胶合板模板
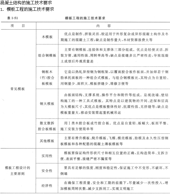
【答案】C。本题考核的是常见模板的特性。选项A木模板较适用于外形复杂或异形混凝土构件及冬期施工的混凝土工程,选项B组合钢模板的缺点是接缝多且严密性差,导致混凝土成型后外观质量差,选项D散支散拆胶合板模板用I类木胶合板或竹胶合板。因此选项A、B、D均不符合题意,选项C正确。
2.混凝土的自然养护方法有( )。
A.覆盖浇水养护
B.塑料布覆盖包裹养护
C.养生液养护
D.蒸汽养护
E.升温养护
【答案】AC。本题考核的是自然养护可分为覆盖浇水养护、薄膜布养护和养护液养护等。
(2009年真题)
1.常用模板中,具有轻便灵活、拆装方便、通用性强、周转率高、接缝多且严密性差、混凝土成型后外观质量差等特点的是( )。
A.木模板
B.组合钢模板
C.钢框木胶合板模板
D.钢大模板
【答案】B。本题考核的是常见模板及其特性。常见的模板主要有木模板、组合钢模板、钢框木(竹)胶合板模板、钢大模板和散支散拆胶合板模板。其中组合钢模板主要由钢模板、连接体和支撑体三部分组成,优点是轻便灵活、拆装方便、通用性强、周转率高等;缺点是接缝多且严密性差,导致混凝土成型后外观质量差。
环球网校友情提示:如果您在此过程中遇到任何疑问,请登录环球网校二级建造师频道及论坛,随时与广大考生朋友们一起交流!
编辑推荐:
最新资讯
- 2026二建复习计划搭配资料包:白蓝黄红四阶段冲刺上岸攻略2026-02-25
- 免费下载!2026年二级建造师考生专用资料包2026-02-25
- 2026二建考生资料包适合哪些人?零基础、在职、冲刺考生使用方案2026-02-24
- 2026二建冲刺红皮书即将上线:考前黄金资料怎么用最提分2026-02-24
- 2026二建强化黄皮书正在更新:真题+案例100问才是100天提分关键2026-02-23
- 2026二建备考资料怎么选?资料包白蓝黄红四套覆盖全阶段复习规划2026-02-22
- 2026年二级建造师考试倒计时开启:考生专用资料包助力全阶段备考上岸2026-02-21
- 免费领取!2026年二建备考资料包,小白直接上手,二战也稳提分2026-02-20
- 全阶段适配,干货拉满!2026年二建备考资料包,助你高效通关不踩坑2026-02-19
- 精准提分100天!为什么2026年二建考生需要这套“白蓝黄红”备考资料包?2026-02-18