2014年《建筑》考点:装饰装修工程施工技术

环球网校友情提示:如果您在此过程中遇到任何疑问,请登录环球网校二级建造师频道及论坛,随时与广大考生朋友们一起交流!
编辑推荐:
(2011年真题)
根据相关规范,门窗工程中不需要进行性能复验的项目是( )。
A.人造木板门复验氨的含量
B.外墙塑料窗复验抗风压性能
C.外墙金属窗复验雨水渗漏性能
D.外墙金属窗复验空气渗透性能
【答案】A。本题考核的是门窗工程复验。应对下列材料及其性能指标进行复验:(1)人造木板的甲醇含量;(2)建筑外墙金属窗、塑料窗的抗风压性能、空气渗透性和雨水渗漏性能。
(2010年真题)
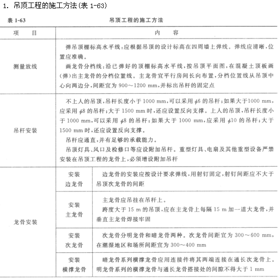
1.建筑装饰装修吊顶工程,下列施工方法正确的有( )。
A.主龙骨应平行房间短向布置
B.吊杆距主龙骨端部距离不得大于300 mm
C.纸面石膏板应在自由状态下进行固定,固定时应从板的四周向中间固定
D.纸面石膏板的长边应平行于主龙骨安装,短边平行搭接在次龙骨上
E.吊杆长度大于1500 mm时,应设置反向支撑
【答案】BE。本题考核的是吊顶工程施工技术要求。选项A主龙骨应吊挂在吊杆上。选项C、D中涉及的是纸面石膏板的长边应垂直于次龙骨安装,短边平行搭接在次龙骨上,搭接宽度宜为次龙骨宽度的1/2。选项B、E涉及的是吊杆距主龙骨端部距离不得不大于300 mm,当大于300 mm时。应增加吊杆。当吊杆长度大于1.5 m时,应设置反支撑。当吊杆与设备相遇时,应调整并增设吊杆。
2.装饰装修细部工程中的护栏、扶手制作和安装中,护栏高度、栏杆间距、安装位置必须符合规范要求,下列表述正确的有( )。
A.幼儿园楼梯栏杆垂直杆件间的净距不应大于0.11 m
B.中小学室外楼梯及水平栏杆(或栏板)的高度不应小于1.10 m
C.多层住宅室内楼梯扶手高度不应小于0.80 m
D.当护栏一侧距楼地面高度为1O m及以上时,护栏玻璃应使用钢化玻璃
E.幼儿园阳台的护栏净高不应小于1.20 m
【答案】ABE。本题考核的是各类建筑专门设计的要求,见表1―77。
环球网校友情提示:如果您在此过程中遇到任何疑问,请登录环球网校二级建造师频道及论坛,随时与广大考生朋友们一起交流!
编辑推荐:
1.将饰面板直接放在T型龙骨组成的格栅框内,即完成吊顶安装的方法是( )。
A.搁置法
B.插入法
C.卡固法
D.嵌入法
2.将饰面板事先加工成企口暗缝,安装时将T形龙骨两肋插入企口缝内的明龙骨吊顶饰面板安装方法是( )。
A.搁置法
B.嵌入法
C.卡固法
D.粘贴法
3.明龙骨吊顶饰面板安装中,采用搁置法安装时应留有板材安装缝,每边缝隙不宜大于( )mm。
A.1
B.2
C.3
D.4
4.不需设置隔墙龙骨,由隔墙板材自承重,将预制或现制的隔墙板材直接固定于建筑主体结构上的隔墙工程称为( )。
A.板材隔墙
B.骨架隔墙
C.活动隔墙
D.玻璃隔墙
5.在隔墙龙骨两侧安装墙面板以形成墙体的轻质隔墙是( )。
A.金属隔墙
B.玻璃隔墙
C.板材隔墙
D.骨架隔墙
【答案】1.A 2.B 3.A 4.A 5.D
环球网校友情提示:如果您在此过程中遇到任何疑问,请登录环球网校二级建造师频道及论坛,随时与广大考生朋友们一起交流!
编辑推荐:
最新资讯
- 2026二建复习计划搭配资料包:白蓝黄红四阶段冲刺上岸攻略2026-02-25
- 免费下载!2026年二级建造师考生专用资料包2026-02-25
- 2026二建考生资料包适合哪些人?零基础、在职、冲刺考生使用方案2026-02-24
- 2026二建冲刺红皮书即将上线:考前黄金资料怎么用最提分2026-02-24
- 2026二建强化黄皮书正在更新:真题+案例100问才是100天提分关键2026-02-23
- 2026二建备考资料怎么选?资料包白蓝黄红四套覆盖全阶段复习规划2026-02-22
- 2026年二级建造师考试倒计时开启:考生专用资料包助力全阶段备考上岸2026-02-21
- 免费领取!2026年二建备考资料包,小白直接上手,二战也稳提分2026-02-20
- 全阶段适配,干货拉满!2026年二建备考资料包,助你高效通关不踩坑2026-02-19
- 精准提分100天!为什么2026年二建考生需要这套“白蓝黄红”备考资料包?2026-02-18