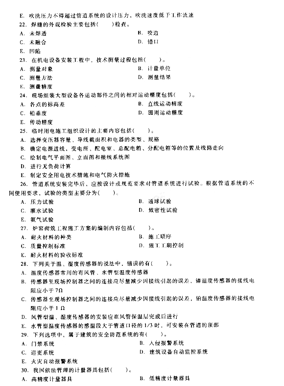
2014二建新教材机电工程实务模拟题3
更新时间:2014-04-10 10:32:56
来源:|0
浏览
收藏
二级建造师报名、考试、查分时间 免费短信提醒
2013年二建考试成绩查询|2014年二级建造师考试报名|二级建造师合格标准

请登录环球网校二级建造师频道及论坛,随时与广大考生朋友们一起交流!
编辑推荐:
二建QQ群欢迎你的加入:374585758
编辑推荐
最新资讯
- 2026二级建造师万人模考卷:冲刺倒计时的“诊断仪”与“提分器”2026-04-29
- 2026二建考生必看:万人模考卷免费领,助你考前30天快速提分2026-04-29
- 考前30天,2026二级建造师万人模考卷重磅上线,免费下载!2026-04-29
- 2026二建冲刺必看|万人模考第二期上线(附强化黄皮书与红皮书使用)2026-04-29
- 最后冲刺指南:如何利用2026二级建造师万人模考卷实现逆袭2026-04-28
- 最后冲刺指南:如何利用2026二级建造师万人模考卷实现逆袭2026-04-28
- 高分冲刺必备:2026二级建造师万人模考卷全科提分-免费2026-04-28
- 2026二级建造师万人模考卷已更新两期,附免费下载资料包2026-04-27
- 2026二级建造师万人模考卷已更新两期,附免费下载资料包2026-04-27
- 2026二级建造师【万人模考卷】免费领取,冲刺备考最后30天2026-04-27