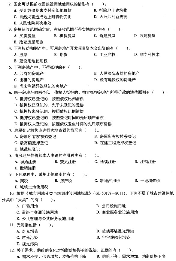
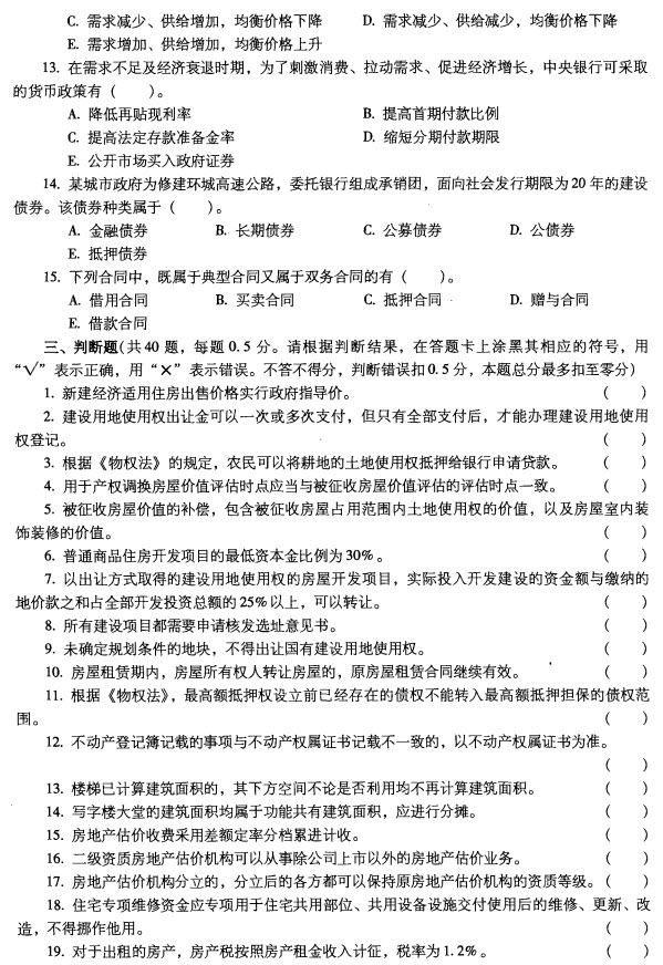
2012年房地产估价师《制度与政策》真题(完整版)
更新时间:2014-01-09 10:33:14
来源:|0
浏览
收藏
房地产估价师报名、考试、查分时间 免费短信提醒
摘要 2012年房地产估价师《制度与政策》真题及答案
编辑推荐
最新资讯
- 2025年房地产估价师四科真题及解析2025-11-13
- 房地产估价师2025年真题及答案更新:四科2025-11-13
- 2025年房地产估价师考试试卷真题及答案(房估实务+土估实务)2025-11-12
- 2025年房地产估价师考试试卷真题答案(4科目全)2025-11-12
- 2025年房地产估价师考试真题与答案解析:各个科目汇总2025-11-12
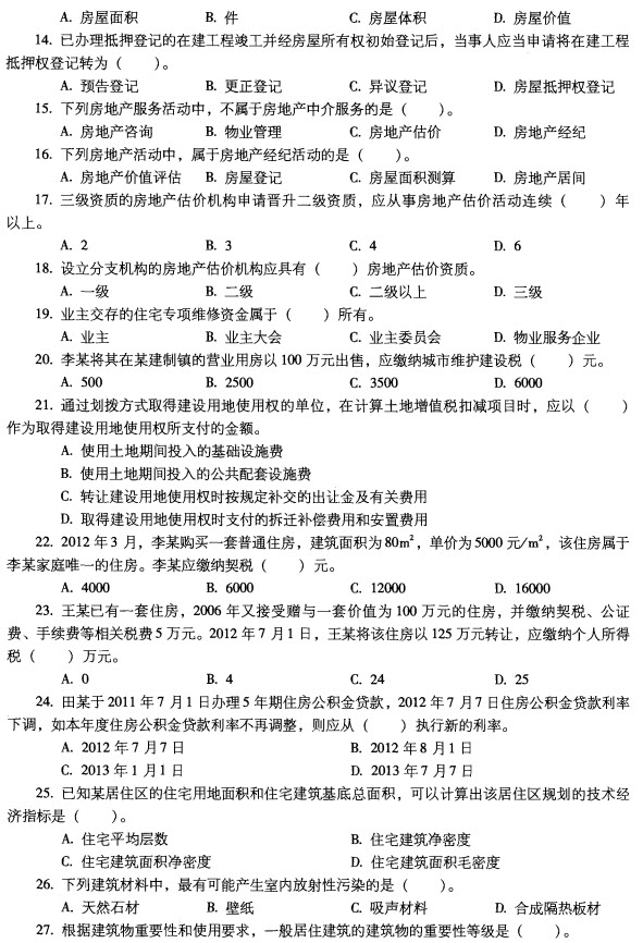
- 2025年房地产估价师真题答案解析:法规政策2025-11-11
- 2025年房地产估价师考试试卷真题答案解析:房地产估价原理与方法2025-11-11
- 2025房地产估价师真题答案更新:房地产估价基础与实务2025-11-11
- 2025年房地产估价师真题及答案解析:土地估价基础与实务2025-11-11
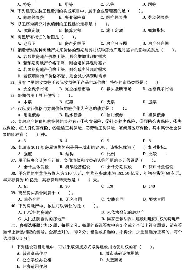
- 有更新!2025年房地产估价师《房地产估价基础与实务》真题答案解析2025-11-10












