2014年贵州注册税务师考试报名时间3月3日起
关于做好2014年度全国注册税务师执业资格考试工作的通知
黔人社厅通 [2014]52号
各市、州人社局、国家税务局、地方税务局:
根据人力资源和社会保障部人事考试中心《关于做好2014年度全国注册税务师执业资格考试考务工作的通知》(人考中心函[2013]74号)精神,为做好2014年度全国注册税务师执业资格考试工作,现将有关问题通知如下:
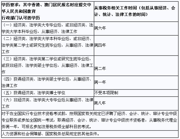
一、报名条件
凡中华人民共和国公民和中国香港、中国澳门居民,遵纪守法并具备下表表列条件之一者,可申请参加注册税务师执业资格考试,具体条件见下表:

二、考试时间及科目
2014年全国注册税务师执业资格考试定于6月14、15日举行。时间及科目见下表:

三、考试报名时间、报名办法
1、我省报名时间为2014年3月3日―23日全省统一采用网上报名方式进行,请考生于报名期间登陆贵州人事考试信息网(www.gzpta.gov.cn),填写本人真实信息进行网上报名,同时上传本人电子照片(近期免冠正面证件照jpg格式,高宽比为1.2-1.5,大小20-100KB)。考生上传照片后,由贵州省注册税务师管理中心在1个工作日内对照片是否合格进行审核,考生请及时查询本人的审核情况,照片审核未通过的考生请按要求重新上传照片;照片审核通过的考生必须及时下载并打印报名表,只有在下载并打印报名表后,才能由审核人员进行资格审核,未下载并打印报名表的考生,审核人员无法对其进行资格审核。下载的报名表请务必妥善保存。照片审核通过的考生在打印了报名表后的2个工作日内由贵州省注册税务师管理中心在网上完成资格审查,资格审查通过后的考生请于2014年3月26日前在网上进行缴费确认。咨询电话:0851―6810676.
2、考生报名成功后,请于2014年6月8日至11日,登陆贵州人事考试信息网(www.gzpta.gov.cn)下载打印准考证。
3、考试收费按省物价局、省财政厅黔价行事字(1999)59号文件规定标准执行。报考全科(五科)报名、考务费200元,报考四科为160元,报考三科为130元,报考两科或一科为120元。
四、考场设置
我省全国注册税务师执业资格考试考场统一设在贵阳市。
五、考试形式及管理模式
考试形式为闭卷、笔试。其中:《财务与会计》、《税法(一)》、《税法(二)》、《税收相关法律》四科均为客观题,全部在答题卡上作答。《税务代理实务》为主观题,在专用答题纸上作答。
考生应考时,应携带黑色钢笔、2B铅笔、橡皮和无声无文本编辑功能的计算器。
全国注册税务师执业资格考试分滚动与非滚动两种管理模式。报考五个科目实行滚动管理模式,即必须在连续3个考试年度内(第一年与第三年为一个周期,第二年与第四年为一个周期,依此类推)通过全部科目方可获得执业资格证书;按照国家有关规定已评聘经济、会计、统计、审计、法律等高级专业技术职务,从事税收工作满二年的,可免试《税法(一)》、《税法(二)》和《财务与会计》三个科目,只参加《税务代理实务》和《税收相关法律知识》两个科目的考试。报考上述两个科目,实行非滚动管理模式,即考生必须在一个考试年度通过两科方为合格。考生在领取资格证书时,需提供本单位出具的“从事税收工作满二年”的证明材料。
按照人力资源和社会保障部办公厅、国家税务总局办公厅《关于中国香港居民参加注册税务师资格考试有关问题的通知》(国人社厅发[2009]115号)精神,从2010年起,凡在2009年3月31日前,成为中国香港会计师公会正式会员的中国香港居民,在参加注册税务师资格考试时,可免试《财务与会计》一个科目,只参加其余4个科目考试,其成绩管理为两年滚动。
六、证书发放
注册税务师执业资格考试合格者,由省人力资源和社会保障厅颁发国家人力资源和社会保障部统一印制,人力资源和社会保障部、国家税务总局用印的资格证书,该证书全国范围有效。考试合格人员,在领取合格证书时需持学历(学位)证书、身份证原件、三张2寸蓝底彩色照片、单位出具的工作年限证明、报名表(请考生在资格审核通过后,自行打印本人报名表,五科合格者需带报名表原件领取资格证书)到贵州省注册税务师管理中心进行资格复查,复查合格人员方可领取合格证书。对提供虚假证明材料参加考试且合格的,成绩无效,并按《专业技术人员资格考试违纪违规行为处理规定》严肃处理。
各地及有关单位接此通知后,要做好广泛的宣传工作,并将考试要求通知到有关人员,确保符合条件的人员能及时报名参加考试。
七、关于考生信息修改
根据人力资源和社会保障部人事考试中心《关于专业技术人员资格考试信息管理有关问题的通知》(人考中心函【2010】45号)精神,应考人员身份证件信息发生变更,造成报考信息与身份证件信息不一致,应考人员申请修改姓名或身份证号信息的按如下处理:
(一)如应考人员已取得资格考试证书(包括证书已打印但尚未领取者),人力资源和社会保障部人事考试中心不予修改。如应考人员在注册中因证书信息与身份证件信息不一致时,由相关考试注册管理机构负责处理。
(二)因应考人员本人原因造成报考信息错误,需修改姓名或身份证号信息的,从2010年10月起,不予修改。
(三)应考人员申请修改报考级别、报考专业信息的,人力资源和社会保障部人事考试中心原则上不予受理;如确需变更报考级别的,需重新审核报名条件、重新报名。
贵州省人力资源和社会保障厅
贵州省国家税务局
贵州省地方税务局
2014年1月13日
关 注:
领取证书>>2014年山西注册税务师考试报名时间
最新资讯
- 2026税务师报名时间及报考指南:5月启动主报名窗口,8月设补报名机会2026-04-01
- 2026年税务师报名时间及条件:最新考试安排与报考全攻略2026-03-30
- 2026年税务师考试报名时间及报名流程2026-03-29
- 2026年税务师考试网上报名入口、报名时间及流程全解析2026-03-20
- 2026年税务师报名流程详解:从注册到缴费的完整操作指南2026-03-18
- 2026年税务师报名入口官网及全流程操作指南:报名时间、条件与入口详解2026-03-15
- 2026年税务师考试报名全攻略:时间节点、官方入口与备考指南2026-03-14
- 2026年税务师什么时候报名?报名与补报名时间全预测2026-03-13
- 2026年注册税务师报名入口官网及报名时间2026-03-09
- 2026年税务师考试报名入口官网:中国注册税务师协会官网(附报名流程)2026-03-06