建筑安装工程费用的结算




环球网校友情提示:如果您在此过程中遇到任何疑问,请登录环球网校二级建造师频道及论坛,随时与广大考生朋友们一起交流!
编辑推荐:




环球网校友情提示:如果您在此过程中遇到任何疑问,请登录环球网校二级建造师频道及论坛,随时与广大考生朋友们一起交流!
编辑推荐:




环球网校友情提示:如果您在此过程中遇到任何疑问,请登录环球网校二级建造师频道及论坛,随时与广大考生朋友们一起交流!
编辑推荐:
【历年真题】
(2011年真题)
某建设工程施工合同约定:“工程预付款从未施工工程尚需的主要材料及构件的价值相当于工程预付款数额时起扣……”。已知合同总价200万元,工程预付款24万元,主材费的比重为60%,则该工程预付款起扣点为( )万元。
A.24
B.120
C.160
D.176
【答案】C。本题考核的是工程预付款起扣点的计算。工程预付款起扣点可按下式计算:T=P―M/N=200-24/60%=160(万元)。
(2010年真题)
1.根据《建设工程工程量清单计价远规范》(GB50500-2008),对工程施工过程中因修改设计而新增的工程量清单项目,在合同中没有适用或类似的综合单价时,其综合单价应( )。
A.由发包人提出,经工程师确认
B.由工程师提出,经发包人确认
C.由承包人提出,经发包人确认
D.由发包人提出,经承包人确认
【答案】C。本题考核的是工程变更价款的确定方法。若因分部分项工程量清单漏项或非承包人原因引起的工程变更,造成增加新的工程量清单项目时,其对应的综合单价按下列方法确定:①合同中已有适用的综合单价,按合同中已有的综合单价确定;②合同中有类似的综合单价,参照类似的综合单价确定;③合同中没有适用或类似的综合单价,由承包人提出综合单价,经发包人确认后执行。
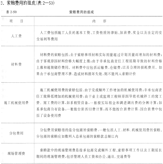
2.由于监理工程师原因引起承包商向业主索赔施工机械闲置费时,承包商自有设备闲置费一般按设备的( )计算。
A.台班费
B.台班折旧费
C.台班费与进出场费用
D.市场租赁价格
【答案】B。本题考核的是施工机械使用费的索赔。施工机械使用费的索赔包括:由于完成额外工作增加的机械使用费;非承包商责任工效降低增加的机械使用费;由于业主或监理工程师原因导致机械停工的窝工费。窝工费的计算,如系租赁设备,一般按实际租金和调进调出费的分摊计算;如系承包商自有设备,一般按台班折旧费计算,而不能按台班费计算,因台班费中包括了设备使用费。
3.建筑安装工程费用的主要结算方式有( )。
A.分项结算
B.分段结算
C.分部结算
D.按月结算
E.竣工后一次结算
【答案】BDE。本题考核的是建筑安装工程费用的主要结算方式。建筑安装工程费用的结算可以根据不同情况采取以下方式:①按月结算;②竣工后一次结算;③分段结算;④结算双方约定的其他结算方式。
(2009年真题)
1.某混凝土工程,工程量清单的工程量为2000m3,合同约定的综合单价为400元/m3,当实际工程量超过清单工程量10%时可调整单价,调整系数为0.9。工程结束时实际工程量为2400m3,则该混凝土工程的结算价款是( )万元。
A.96.0
B.95.2
C.94.4
D.86.4
【答案】B。本题考核的是工程价款的调整。合同约定范围内(10%以内)的工程款为:2000×(1+10%)×400=88(万元)。超过10%之后的部分工程量的工程款为:(2400―2200)×400×0.9=7.2(万元)。则该混凝土工程的结算价款=88+7.2=95.2(万元)。
2.根据《建设工程施工合同(示范文本)》(GF-1999―0201),若合同中约定有工程预付款,则预付时间应( )。
A.不迟于约定的开工日期前7d
B.不迟于约定的开工日期前30d
C.不迟于实际开工以后的7d
D.不迟于首次支付工程款前7d
【答案】A。本题考核的是工程预付款。实行工程预付款的,双方应当在专用条款内约定发包人向承包人预付工程款的时间和数额,开工后按约定的时间和比例逐次扣回。预付时间应不迟于约定的开工日期前7d。
环球网校友情提示:如果您在此过程中遇到任何疑问,请登录环球网校二级建造师频道及论坛,随时与广大考生朋友们一起交流!
编辑推荐:
【同步练习】
1.某工程合同总额500万元,工程预付款为其合同总额的25%,主要材料、构件所占比重为60%,则起扣点为( )万元。
A.350.00
B.281.67
C.300.00
D.291.67
2.发包人在收到竣工结算报告及结算资料后( )d内仍不支付工程竣工结算价款的,承包人可以与发包人协议将该工程折价变卖。
A.56
B.28
C.14
D.35
3.以下关于合同价款的支付的说法中,错误的是( )。
A.实行工程预付款的,双方应在合同专用条款内约定承包人向分包人预付工程款的时间和数额,开工后按约定的时间和比例逐次扣回
B.承包人应按专用条款约定的时间和方式,向分包人支付工程款(进度款),按约定时间承包人应扣回的预付款,与工程款(进度款)同期结算
C.分包合同约定的工程变更调整的合同价款、合同价款的调整、索赔的价款或费用以及其他约定的追加合同价款,应与工程进度款同期调整支付
D.承包人应在收到分包工程竣工结算报告及结算资料后36d内支付工程竣工结算价款
4.根据《建设工程施工合同(示范文本)》规定,发包人收到承包人递交的竣工结算报告结算资料后( )d内进行核实,给予确认或者提出修改意见。
A.7
B.14
C.28
D.30
5.2009 年3月完成的某工程,按基准日期的价格计算工程进度款为200万元,合同支付中不能调值的部分占合同总价的20%,相关成本要素除水泥价格上涨15%外,其余均未发生变化,水泥费用在合同总价中所占的比重系数为0.3。按调值公式计算2009年3月实际工程结算款应为( )万元。
A.200.00
B.207.20
C.209.00
D.230.00
环球网校友情提示:如果您在此过程中遇到任何疑问,请登录环球网校二级建造师频道及论坛,随时与广大考生朋友们一起交流!
编辑推荐:
最新资讯
- 2026二建复习计划搭配资料包:白蓝黄红四阶段冲刺上岸攻略2026-02-25
- 免费下载!2026年二级建造师考生专用资料包2026-02-25
- 2026二建考生资料包适合哪些人?零基础、在职、冲刺考生使用方案2026-02-24
- 2026二建冲刺红皮书即将上线:考前黄金资料怎么用最提分2026-02-24
- 2026二建强化黄皮书正在更新:真题+案例100问才是100天提分关键2026-02-23
- 2026二建备考资料怎么选?资料包白蓝黄红四套覆盖全阶段复习规划2026-02-22
- 2026年二级建造师考试倒计时开启:考生专用资料包助力全阶段备考上岸2026-02-21
- 免费领取!2026年二建备考资料包,小白直接上手,二战也稳提分2026-02-20
- 全阶段适配,干货拉满!2026年二建备考资料包,助你高效通关不踩坑2026-02-19
- 精准提分100天!为什么2026年二建考生需要这套“白蓝黄红”备考资料包?2026-02-18