2014年经济师考试《中级人力资源》应试指南(第3章考点五)
更新时间:2013-11-26 10:48:30
来源:|0
浏览
收藏
摘要 2014年经济师考试《中级人力资源》应试指南(第3章考点五)
考点五 组织文化

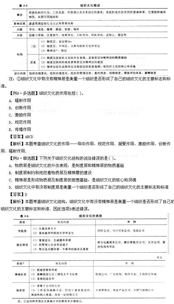
【例l0?单选蘑】喜欢雇用年轻的大学毕业生的组织文化称为( )组织文化。
A.学院型
B.堡垒型
C.俱乐部型
D.棒球队型
【答案】A
【解析】本题考查组织文化的类型。学院型组织文化喜欢雇用年轻的大学毕业生。
编辑推荐
2014年经济师考试《中级人力资源》应试指南(第3章考点四)
2014年经济师考试《中级人力资源》应试指南(第3章考点三)
2014年经济师考试《中级人力资源》应试指南(第3章考点二)
2014年经济师考试《中级人力资源》应试指南(第3章考点一)
2014年经济师考试《中级人力资源》应试指南(第3章考点四)
2014年经济师考试《中级人力资源》应试指南(第3章考点三)
2014年经济师考试《中级人力资源》应试指南(第3章考点二)
2014年经济师考试《中级人力资源》应试指南(第3章考点一)
编辑推荐
最新资讯
- 2020年初中级经济师《经济基础》章节考点汇总2019-11-15
- 2019年初中级经济师《工商管理》考点汇总2019-10-17
- 2019年初中级经济师《金融经济》考点汇总2019-10-15
- 2019年初中级经济师《建筑经济》考点汇总2019-10-15
- 2019年初中级经济师《财政税收专业》考点汇总(10月12日更新)2019-10-12
- 2019年初中级经济师《经济基础》考点汇总2019-10-10
- 2019年经济师考试这12个公式必备!2019-09-10
- 2019年全国经济师考试教材正式出版!2019-07-09
- 2019年经济师考试备考必背公式集合汇总2019-04-25
- 2019年经济师考试备考必背公式集合三2019-04-25