2014年经济师考试《中级人力资源》应试指南(第4章考点三)
更新时间:2013-11-27 10:39:57
来源:|0
浏览
收藏
摘要 2014年经济师考试《中级人力资源》应试指南(第4章考点三)
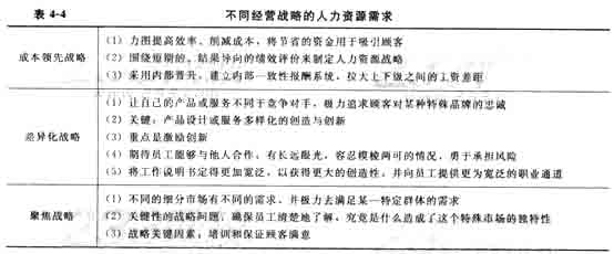
考点三 各战略所对应的人力资源需求

注:
①进行合并时需要考虑的关键问题:本组织的战略是否因兼并或收购而发生变化,以及这种战略是如何改变的。
②裁员之后提高士气是重要的战略性人力资源管理问题。
【例3?单选题】对于采取稳定性战略的组织而言,关键性的战略人才资源管理问题是( )。
A.从零开始,建立全新的人力资源战略
B.大量而快速的裁员
C.对不同企业的人力资源体系进行合并
D.确定关键员工并制定特殊人才的保留政策
【答案】D
【解析】本题考查稳定性战略下的人力资源需求。对于采取稳定性战略的组织重要的是确定关键员工,并制订特殊的人才保留政策。
【例4?单选题】关于裁员中幸存者的说法,错误的是( )。
A.他们往往心存感激,激情高效地去工作
B.他们的归属感一般会下降
C.他们可能会为未来担忧
D.他们可能会有负罪感
【答案】A
【解析】本题考查转向或紧缩战略下的人力资源需求。裁员中的幸存者一方面可能会在不加薪的情况下被要求承担更多的工作,另一方面可能还会有负罪感。还有,他们可能会为未来担忧,满意度和归属感一 般会下降.所以只有选项A错误

【例5?单选题】力图提高效率、削减成本,将节省的资金用于吸引顾客的经营战略是( )。
A.差异化战略
B.成本领先战略
C.聚焦战略
D.维持战略
【答案】 B
【解析】本题考查成本领先战略。成本领先战略力图提高效率、削减成本,将节省的资金用于吸引顾客。
编辑推荐
2014年经济师考试《中级人力资源》应试指南(第4章考点二)
2014年经济师考试《中级人力资源》应试指南(第4章考点一)
2014年经济师考试《中级人力资源》应试指南(第4章考情分析)
2014年经济师考试《中级人力资源》应试指南(第3章汇总)
2014年经济师考试《中级人力资源》应试指南(第4章考点二)
2014年经济师考试《中级人力资源》应试指南(第4章考点一)
2014年经济师考试《中级人力资源》应试指南(第4章考情分析)
2014年经济师考试《中级人力资源》应试指南(第3章汇总)
编辑推荐
最新资讯
- 2020年初中级经济师《经济基础》章节考点汇总2019-11-15
- 2019年初中级经济师《工商管理》考点汇总2019-10-17
- 2019年初中级经济师《金融经济》考点汇总2019-10-15
- 2019年初中级经济师《建筑经济》考点汇总2019-10-15
- 2019年初中级经济师《财政税收专业》考点汇总(10月12日更新)2019-10-12
- 2019年初中级经济师《经济基础》考点汇总2019-10-10
- 2019年经济师考试这12个公式必备!2019-09-10
- 2019年全国经济师考试教材正式出版!2019-07-09
- 2019年经济师考试备考必背公式集合汇总2019-04-25
- 2019年经济师考试备考必背公式集合三2019-04-25