建设工程安全事故的处理命题考点
1Z205000 建设工程项目质量控制
命题考点十一 建设工程安全事故的处理
【教材解读】
一、事故处理的原则
事故处理的原则为:①事故原因未查清不放过。②事故责任人未受到处理不放过。③事故责任人和周围群众没有受到教育不放过。④事故没有制订切实可行的整改措施不放过。
二、建设工程安全事故处理
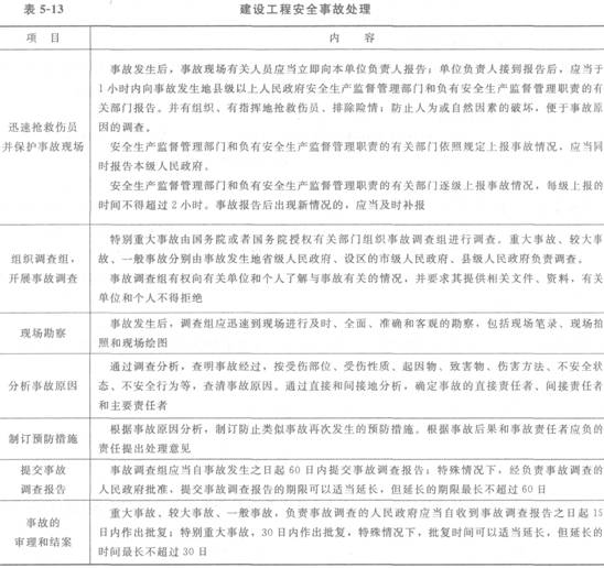
建设工程安全事故处理见表5―13

【命题考点】
事故原因未查清不放过;事故责任人未受到处理不放过;事故责任人和周围群众没有受到教育不放过;每级上报的时间不得超过2小时;迅速到现场进行及时、全面、准确和客观的勘察;事故发生之日起60日内;收到事故调查报告之日起15日内。
【分析预测】
(1)分析事故处理所应遵守的原则。
(2)分析判断建设工程安全事故的处理是否得当。
环球网校友情提示:如果您在此过程中遇到任何疑问,请登录环球网校一级建造师考试论坛,随时与广大考生朋友们一起交流!
编辑推荐:
【典型习题】
1.单位负责人接到报告后,应当于( )小时内向事故发生地县级以上人民政府安全生产监督管理部门和负有安全生产监督管理职责的有关部门报告。
A.1
B.2
C.3
D.5
2.较大事故逐级上报至( )安全生产监督管理部门和负有安全生产监督管理职责的有关部门。
A.县级人民政府
B.省、自治区、直辖市人民政府
C.设区的市级人民政府
D.国务院
3.一般由设区的市级人民政府负责调查的事故是( )。
A.重大事故
B.一般事故
C.特别重大事故
D.较大事故
4.事故调查组应当自事故发生之日起( )日内提交事故调查报告。
A.60
B.30
C.15
D.10
【答案】1.A2.B3.D4.A
环球网校友情提示:如果您在此过程中遇到任何疑问,请登录环球网校一级建造师考试论坛,随时与广大考生朋友们一起交流!
编辑推荐:
最新资讯
- 2026年一级建造师考试新教材学习攻略2026-03-06
- 2026年一级建造师水利水电实务考点免费下载,实务高分技巧2026-03-05
- 2026年一建市政考试图文考点总结,内容浓缩考点2026-03-05
- 2026年一建经济备考攻略:图文考点汇总2026-03-05
- 2026年一级建造师建筑考试科目考点大全免费下载,轻松记忆版2026-03-05
- 2026年一建机电工程管理与实务考点精讲免费下载,分专业整理2026-03-05
- 2026年一建工程项目管理考点归纳免费下载,考前冲刺神器2026-03-05
- 2026年一级建造师公路专业考点大全免费下载,备考必备资料2026-03-05
- 2026年一级建造师法规章节考点汇总PDF免费下载,心考点精编2026-03-05
- 2026年一级注册建造师教材怎么学效率更高?2026-02-24