施工现场文明施工命题考点
1Z205000 建设工程项目质量控制
命题考点十二 施工现场文明施工
【教材解读】
一、建设工程现场文明施工的要求
依据我国相关标准,文明施工的要求主要包括现场围挡、封闭管理、施工场地、材料堆放、现场住宿、现场防火、治安综合治理、施工现场标牌、生活设施、保健急救、社区服务11项内容。总体上应符合以下要求:
(1)有整套的施工组织设计或施工方案,施工总平面布置紧凑,施工场地规划合理,符合环保、市容、卫生的要求;
(2)有健全的施工组织管理机构和指挥系统,岗位分工明确,工序交叉合理,交接责任明确;
(3)有严格的成品保护措施和制度,大小临时设施和各种材料构件、半成品按平面布置堆放整齐;
(4)施工场地平整,道路畅通,排水设施得当,水电线路整齐,机具设备状况良好,使用合理,施工作业符合消防和安全要求;
(5)搞好环境卫生管理,包括施工区、生活区环境卫生和食堂卫生管理;
(6)文明施工应贯穿施工结束后的清场。
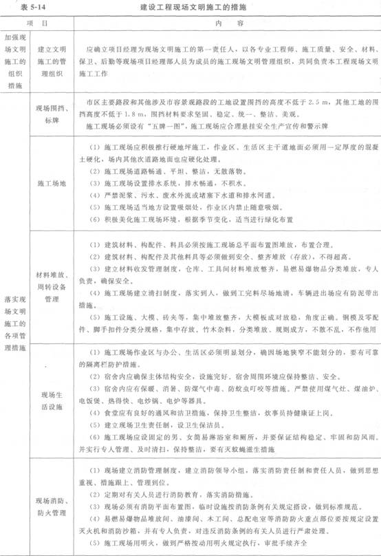
二、建设工程现场文明施工的措施
建设工程现场文明施工的措施见表5-14。


【命题考点】
确立项目经理为现场文明施工的第一责任人;施工总平面图是现场管理、实现文明施工的依据;“五牌一图”;施工场地管理;安全、整齐堆放;建立现场卫生责任制;现场建立消防管理制度。
【分析预测】
(1)分析判断施工现场施工是否符合文明施工的要求。
(2)分析建设工程现场文明施工应采取的措施。
环球网校友情提示:如果您在此过程中遇到任何疑问,请登录环球网校一级建造师考试论坛,随时与广大考生朋友们一起交流!
编辑推荐:
【典型习题】
1.关于现场文明施工中现场围挡、标牌的表述,错误的是( )。
A.施工现场应合理悬挂安全生产宣传和警示牌
B.施工现场必须设有“五牌一图”
C.沿工地四周连续设置围挡,市区主要路段和其他涉及市容景观路段的工地设置围挡的高度不低于2m
D.围挡材料要求坚固、稳定、统一、整洁、美观
2.关于现场文明施工中材料堆放、周转设备管理的表述,错误的是( )。
A.大模板成对放稳,角度正确
B.钢模及零配件、脚手扣件分类分规格,集中存放
C.建筑材料、构配件、料具必须按施工现场总平面布置图堆放,布置合理
D.易燃易爆物品集中堆放
【答案】1.C2.D
环球网校友情提示:如果您在此过程中遇到任何疑问,请登录环球网校一级建造师考试论坛,随时与广大考生朋友们一起交流!
编辑推荐:
最新资讯
- 2026年一级建造师考试新教材学习攻略2026-03-06
- 2026年一级建造师水利水电实务考点免费下载,实务高分技巧2026-03-05
- 2026年一建市政考试图文考点总结,内容浓缩考点2026-03-05
- 2026年一建经济备考攻略:图文考点汇总2026-03-05
- 2026年一级建造师建筑考试科目考点大全免费下载,轻松记忆版2026-03-05
- 2026年一建机电工程管理与实务考点精讲免费下载,分专业整理2026-03-05
- 2026年一建工程项目管理考点归纳免费下载,考前冲刺神器2026-03-05
- 2026年一级建造师公路专业考点大全免费下载,备考必备资料2026-03-05
- 2026年一级建造师法规章节考点汇总PDF免费下载,心考点精编2026-03-05
- 2026年一级注册建造师教材怎么学效率更高?2026-02-24