建设工程环境保护的要求和相关措施
1Z205000 建设工程项目质量控制
命题考点十三 建设工程环境保护的要求和相关措施
【教材解读】
一、建设工程环境保护的要求
(1)开发利用自然资源的项目,必须采取措施保护生态环境。
(2)建设工程项目选址、选线、布局应当符合区域、流域规划和城市总体规划。
(3)应满足项目所在区域环境质量、相应环境功能区划和生态功能区划标准或要求。
(4)应采取生态保护措施,有效预防和控制生态破坏。
(5) 对环境可能造成重大影响、应当编制环境影响报告书的建设工程项目,可能严重影响项目所在地居民生活环境质量的建设工程项目,以及存在重大意见分歧的建设工程项目,环保总局可以举行听证会,听取有关单位、老师和公众的意见,并公开听证结果,说明对有关意见采纳或不采纳的理由。
(6)建设工程项目中防治污染的设施,必须与主体工程同时设计、同时施工、同时投产使用。防治污染的设施必须经原审批环境影响报告书的环境保护行政主管部门验收合格后,该建设工程项目方可投人生产或者使用。
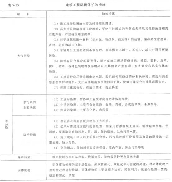
二、建设工程环境保护的措施
建设工程环境保护的措施见表5―15。

三、施工现场噪声的限值
建筑施工场界噪声限值见表5―16。

【命题考点】
建设工程环境保护的要求;大气污染防治措施;水污染防治措施;噪声污染防治措施;固体废物防治措施;施工现场噪声的限值。
【分析预测】
(1)分析判断大气污染、水污染、噪声污染与固体废物防治措施是否符合有关规定。
(2)分析判断施工现场噪声的限值。
(3)分析判断某工程项目在实施过程中是否符合建设工程环境保护的要求。
环球网校友情提示:如果您在此过程中遇到任何疑问,请登录环球网校一级建造师考试论坛,随时与广大考生朋友们一起交流!
编辑推荐:
【考题回顾】
【2010年度考试真题】
1.清理高层建筑施工垃圾的正确做法是( )。
A.将各楼层施工垃圾装入密封容器后吊走
B.将各楼层施工垃圾焚烧后装入密封容器后吊走
C.将施工垃圾洒水后沿临边窗户倾倒至地面后集中处理
D.将施工垃圾从电梯井倾倒至地面后集中处理
【答案】A本题考核的是施工现场空气污染的防治措施。施工现场垃圾渣土要及时清理出现场。高大建筑物清理施工垃圾时,要使用封闭式的容器或者采取其他措施处理高空废弃物,严禁凌空随意抛撒。
2.建设工程项目中防治污染的设施,必须与主体工程( )。
A.同时设计
B.同时验收
C.同时施工
D.同时申报
E.同时投产使用
【答案】ACE本题考核的是建设工程环境保护的要求。建设工程项目中防治污染的设施,必须与主体工程同时设计、同时施工、同时投产使用。防治污染的设施必须经原审批环境影响报告书的环境保护行政主管部门验收合格后,该建设工程项目方可投人生产或者使用。
【2009年度考试真题】
1.《中华人民共和国环境保护法》和《中华人民共和国环境影响评价法》对建设工程项目环境保护的基本要求有( )。
A.应满足项目所在区域环境质量、相应环境功能区划和生态功能区划标准或要求
B.对可能严重影响项目所在地居民生活环境质量的项目,环保总局必须举行听证会
C.开发利用自然资源的项目,必须采取措施保护生态环境
D.建设工程项目中防治污染的设施,必须与主体工程同时设计、同时施工、同时投产使用
E.防治污染的设施必须经原审批环境影响报告书的环境保护行政主管部门验收合格后,该建设工程项目方可投入生产或使用
【答案】ACDE本题考核的是建设工程项目对环境保护的基本要求。根据《中华人民共和国环境保护法》和《中华人民共和国环境影响评价法》的有关规定,建设工程项目对环境保护的基本要求为:①开发利用自然资源的项目,必须采取措施保护生态环境。②建设工程项目选址、选线、布局应当符合区域、流域规划和城市总体规划。③应满足项目所在区域环境质量、相应环境功能区划和生态功能区划标准或要求。④应采取生态保护措施,有效预防和控制生态破坏。⑤对环境可能造成重大影响、应当编制环境影响报告书的建设工程项目,可能严重影响项目所在地居民生活环境质量的建设工程项目,以及存在重大意见分歧的建设工程项目,环保总局可以举行听证会,听取有关单位、老师和公众的意见,并公开听证结果,说明对有关意见采纳或不采纳的理由。⑥建设工程项目中防治污染的设施,必须与主体工程同时设计、同时施工、同时投产使用。防治污染的设施必须经原审批环境影响报告书的环境保护行政主管部门验收合格后,该建设工程项目方可投人生产或者使用等。
2.工程项目建设过程中的污染主要包括施工场界内的污染和对周围环境的污染,对施工场界内的污染防治属于( )问题。
A.安全监督
B.职业健康
C.施工安全生产
D.环境保护
【答案】B本题考核的是建设工程环境保护的措施。工程建设过程中的污染主要包括对施工场界内的污染和对周围环境的污染。对施工场界内的污染防治属于职业健康问题;而对周围环境的污染防治是环境保护的问题。
【2007年度考试真题】
1.包含防治污染设施的建设工程项目,其防治污染的设施必须经( )验收合格后,该项目方可投入生产或使用。
A.建设单位的上级主管部门
B.工程质量监督机构
C.环境保护行政主管部门
D.安全生产行政管理部门
【答案】C建设工程项目中防治污染的设施,必须与主体工程同时设计、同时施工、同时投产使用。防治污染的设施必须经原审批环境影响报告书的环境保护行政主管部门验收合格后,该建设工程项目方可投入生产或者使用。
2.根据《建筑施工场界噪声限值》(GB12523―1990)的要求,工程施工中昼间打桩工作噪声限值为( )。
A.70
B.75
C.80
D.85
【答案】D建筑施工现场噪声的限值分别为:推土机、挖掘机、装载机等昼间和夜间分别为75和55;各种打桩机械等昼间和夜间分别为85和禁止施工;混凝土搅拌机、振捣棒、电锯等昼间和夜间分别为70和55;起重机、升降机等昼间和夜间分别为65和55。
【2006年度考试真题】
根据我国《建筑施工场界噪声限值》,混凝土搅拌机作业的昼间噪声限值为( )dB(A)。
A.558.65
C.70
D.75
【答案】C建筑施工场界噪声限值为:推土机昼间和夜间分别为75和55;各种打桩机械等昼间和夜间分别为85和禁止施工;混凝土搅拌机、振捣棒、电锯等昼间和夜间分别为70和55;起重机、升降机等昼间和夜间分别为65和55。
环球网校友情提示:如果您在此过程中遇到任何疑问,请登录环球网校一级建造师考试论坛,随时与广大考生朋友们一起交流!
编辑推荐:
【典型习题】
1.建设工程环境保护是按照( ),保护和改善作业现场的环境,控制现场的各种粉尘、废水、废气、固体废弃物、噪声、振动等对环境的污染和危害。
A.各级主管部门
B.企业的要求
C.居民
D.行业规范
E.法律法规
2.施工过程水污染的防治措施中,施工现场( )以上的临时食堂,污水排放时可设置简易有效的隔油池,定期清理,防止污染。
A.20人
B.50人
C.80人
D.100人
3.根据《建筑施工场界噪声限值》(GB12523―1990)的规定,升降机昼间作业的噪声限值为( )dB(A)。
A.65
B.70
C.75
D.80
4.根据相关规定,属于夜间禁止施工作业的机械设备是( )。
A.各种打桩机械
B.起重机
C.混凝土搅拌机
D.推土机
【答案】1.ABE2.D3.A4.A
环球网校友情提示:如果您在此过程中遇到任何疑问,请登录环球网校一级建造师考试论坛,随时与广大考生朋友们一起交流!
编辑推荐:
最新资讯
- 2026年一级建造师考试新教材学习攻略2026-03-06
- 2026年一级建造师水利水电实务考点免费下载,实务高分技巧2026-03-05
- 2026年一建市政考试图文考点总结,内容浓缩考点2026-03-05
- 2026年一建经济备考攻略:图文考点汇总2026-03-05
- 2026年一级建造师建筑考试科目考点大全免费下载,轻松记忆版2026-03-05
- 2026年一建机电工程管理与实务考点精讲免费下载,分专业整理2026-03-05
- 2026年一建工程项目管理考点归纳免费下载,考前冲刺神器2026-03-05
- 2026年一级建造师公路专业考点大全免费下载,备考必备资料2026-03-05
- 2026年一级建造师法规章节考点汇总PDF免费下载,心考点精编2026-03-05
- 2026年一级注册建造师教材怎么学效率更高?2026-02-24