1Z204040 建设工程项目质量验收(教材解读)
更新时间:2013-06-19 15:17:37
来源:|0
浏览
收藏
一级建造师报名、考试、查分时间 免费短信提醒
摘要 1Z204040 建设工程项目质量验收(教材解读)
|
◎文章导航 | ||
|---|---|---|
1Z204040 建设工程项目质量验收
【教材解读】
一、施工过程质量验收的内容
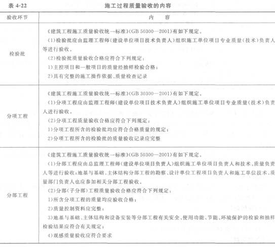
施工过程质量验收的内容见表4―22。

二、施工过程质量验收不合格的处理
施工过程质量验收不合格的处理方法有:
(1)在检验批验收时,发现存在严重缺陷的应推倒重做,有一般的缺陷可通过返修或更换器具、设备消除缺陷后重新进行验收;
(2)个别检验批发现某些项目或指标(如试块强度等)不满足要求难以确定是否验收时,应请有资质的法定检测单位检测鉴定,当鉴定结果能够达到设计要求时,应予以验收;
(3)当检测鉴定达不到设计要求,但经原设计单位核算仍能满足结构安全和使用功能的检验批时,可予以验收;
(4)严重质量缺陷或超过检验批范围内的缺陷,经法定检测单位检测鉴定以后,认为不能满足最低限度的安全储备和使用功能,则必须进行加固处理,虽然改变外形尺寸,但能满足安全使用要求,可按技术处理方案和协商文件进行验收,责任方应承担经济责任;
(5)通过返修或加固处理后仍不能满足安全使用要求的分部工程严禁验收。
【命题考点】
检验批;分项工程;分部工程;施工过程质量验收不合格的处理方法。
【分析预测】
(1)分析判断建设工程项目在施工过程中对检验批、分项工程与分部工程应如何验收,由谁组织。
(2)分析判断建设工程项目在施工过程中所进行的质量验收发现不合格后应如何处理。
环球网校友情提示:如果您在此过程中遇到任何疑问,请登录环球网校一级建造师考试论坛,随时与广大考生朋友们一起交流!
编辑推荐:
编辑推荐
最新资讯
- 2026年一级建造师考试新教材学习攻略2026-03-06
- 2026年一级建造师水利水电实务考点免费下载,实务高分技巧2026-03-05
- 2026年一建市政考试图文考点总结,内容浓缩考点2026-03-05
- 2026年一建经济备考攻略:图文考点汇总2026-03-05
- 2026年一级建造师建筑考试科目考点大全免费下载,轻松记忆版2026-03-05
- 2026年一建机电工程管理与实务考点精讲免费下载,分专业整理2026-03-05
- 2026年一建工程项目管理考点归纳免费下载,考前冲刺神器2026-03-05
- 2026年一级建造师公路专业考点大全免费下载,备考必备资料2026-03-05
- 2026年一级建造师法规章节考点汇总PDF免费下载,心考点精编2026-03-05
- 2026年一级注册建造师教材怎么学效率更高?2026-02-24