建筑业企业资质标准解读:建造师新旧数量要求对比
【摘要】环球网校一级建造师频道提供一建全面的信息资讯。本文向考生们介绍的是建筑业企业资质标准解读:建造师新旧数量要求对比,请相关人员查询了解。我们会第一时间发布一建考试信息,敬请关注!
最新推荐: 一级建造师?精彩授课视频免费学习
课程推荐: 2015年招生方案

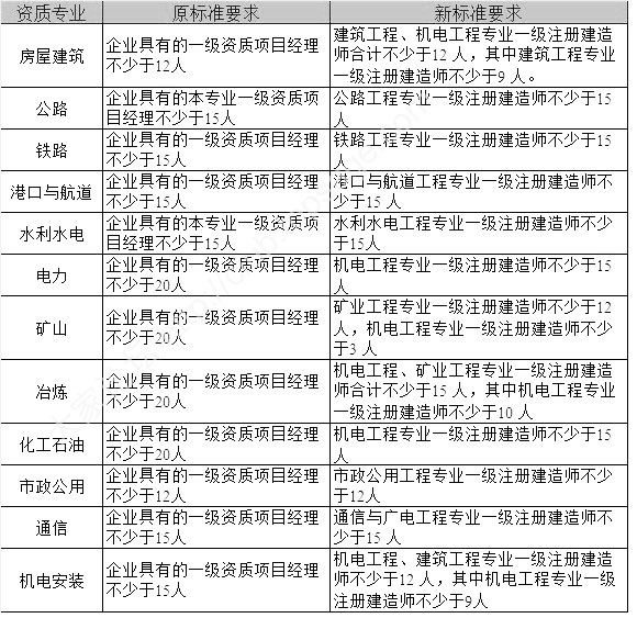
各专业一建已注册人员数量表

就各专业一建数量,上表已经很明显,建筑专业比其他9个专业总和还要多。
就各资质企业数量而言,数量最多的自然是有建筑资质的企业,其他专业的企业,凭个人感觉数量排名靠前的有市政、机电、公路,再往后是水利,其他资质都是小众专业了。
人数较多的专业,但需求量没有变化的:公路
公路新旧资质都要求15个本专业一建,众多资质中,旧标准中公路资质要求本专业。新标准对一建专业要求不变,数量要求不变,需求量就没有什么变化了。
需求量增加较多的专业:机电、市政
新标准中多个专业要求有机电一建,需求量自然增加。
市政专业一建数量比公路略少,但市政企业远多于公路企业,并且近几年资质审批中,公路资质审批数量也远少于市政资质,东部省份一年能过10多个市政资质,也就过一两个公路资质。
市政资质原来不要求本专业一建,现在要求了,市政企业数量众多,要全部换成本专业,需求数量也就增加了。
需求量增加,但不如机电市政多的:水利
水利一级原来就要求本专业一建15个,新标准没变化;水利二级资质要求6个一建,但水利二级资质的企业不如市政多,水利一建需求数量增加,但不如机电、市政增幅那么大
需求数量可能减少的专业:建筑
原标准除了公路、水利资质,其他的资质都不要求本专业一建,好多企业资质本专业一建也就占三分之一,因建筑一建人数众多,价格适中,都用建筑专业一建来补充 数量。现在要求本专业一建了,不能用其他专业替换了,人数众多的建筑一建需求数量会减少,至少不会增加,虽然房建企业众多,但经不住建筑一建人多。
其他小众专业:需求量变化不大
铁路、港航、民航、矿业、通信,这些专业不管是有资质的企业,还有一建持证人员,都是小众的,需求数量可能略有增加,但本身有资质的企业少,需求量变化波动不会很大。
一建需求增加,正是考证的大好机会!
最近热点:一建成绩查询入口
最新消息:一级建造师挂靠价格
环球网校友情提示:如果您在此过程中遇到任何疑问,请登录环球网校一级建造师频道及考试论坛,随时与广大考生朋友们一起交流!
编辑推荐:
交流互动:一建微博|微信edu24ol_jzs1|QQ群72421116
最新资讯
- 提前准备!2026年一级建造师报名时间与资格要求一览2025-12-03
- 哪些学历可以报考2026年一级建造师考试?2025-11-25
- 2026年北京一建报名什么时候开始?预计6月中旬2025-11-20
- 抢先看!2026年一级建造师报名和考试时间预测2025-11-20
- 2026年广东一建报考提醒:报名时间预计在6月份,请提前准备2025-11-17
- 2026年一建考试重要时间节点:6月报名、9月考试、12月查分2025-11-07
- 抢先看!2026年江苏一级建造师报名时间预测:6月启动,备考刻不容缓2025-11-06
- 2026年上海一建报名时间预测:6月启动,考生请提前准备2025-11-05
- 2026年一级建造师报名时间及考试时间预测2025-11-05
- 别错过!一级建造师2022-2025年报名时间汇总2025-10-28

