2015年造价师土建工程精讲班讲义:道路工程
特别推荐:环球造价工程师精彩视频免费学
第二节 道路、桥梁、涵洞工程的分类、组成及构造
道路工程
(一)道路的分类及组成
1.道路的分类
城市道路应按道路在道路网中的地位、交通功能以及对沿线的服务功能等,分为快速路、主干路、次干路和支路四个等级
道路交通量达到饱和状态时的道路设计年限为:快速路、主干路应为20年,次干路应为15年,支路宜为10 -15年。
2.道路的组成
(1)线形组成。 由机动车道、非机动车道、人行道、分车带、设施带、绿化带等组成,特殊断面还可包括应急车道、路肩和排水沟等 。各个宽度要注意,可能会考到。
(2)结构组成。

(二)路基
1.路基的作用
2.路基的基本要求
3.路基形式。这些形式的适用和尺寸要记忆。常考。





2009考题63.当路基位于山坡上时,为减少路基填方,宜优先采用的形式有( )。
A.填土路基 B.填石路基
C.砌石路基 D.护肩路基
E.护脚路基
答案:cde
分析:AB显然不对。
2006题、基础地质条件变化不大的地段,砌石路基的伸缩缝间距一般应约为( )。
A、6~10米 B、10~15米
C、15~20米 D、20~30米
答案:c
2007年考题6.坚硬岩石陡坡上半挖半填且填方量较小的路基,可修筑成( )。
A.填石路基 B.砌石路基
C.护肩路基 D.护脚路基
答案:C
2008考题6.高速公路改建加宽时,应在新旧路基填方边坡的衔接处开挖台阶,其宽度一般为( )。
A.1.5m B.1.8m
C.2.0m D.2.2m
答案:c
分析:半填半挖路基,分期修建和改建公路加宽时,新旧路基填方边坡的衔接处,应开挖台阶。高速公路、一级公路,台阶宽度一般为2m。
(三)路面
1.路面结构
面层、基层和垫层是路面结构的基本层次,为了保证车轮荷载的向下扩散和传递,下一层应比其上一层的每边宽出0.25m。
2008考题7.面层宽度14m的混凝土道路,其垫层宽度应为( )。
A.14m B.15m
C.15.5m D.16m
答案:B
2.坡度与路面排水
3.路面的等级与分类
(1)路面等级。路面等级按面层材料的组成、结构强度、路面所能承担的交通任务和使用的品质划分为高级路面、次高级路面、中级路面和低级路面等四个等级。
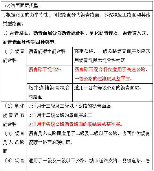
(2)路面类型。
1)路面基层的类型。基层(包括底基层)可分为无机结合料稳定类和粒料类。


【2011】12. 在道路工程中,可用于高速公路及一级公路的基层是( )。
A.级配碎石基层
B.石灰稳定土基层
C.级配砾石基层
D.填隙碎石基层
答案:A
2007年考题62.二级公路路面的基层可选用( )。
A.水泥稳定土基层 B.石灰稳定土基层
C.石灰工业废渣稳定土基层 D.级配砾石基层
E.填缝碎石基层
答案:A,B,C,D,


【2011】13. 通常情况下,高速公路采用的面层类型是( )。
A.沥青碎石面层
B.沥青混凝土面层
C.粒料加固土面层
D.沥青表面处治面层
答案:B
2007年考题7.高速公路沥青路面的面层应采用()。
A.沥青混凝土 B.沥青碎石
C.乳化沥青碎石 D.沥青表面处治
答案:A
2008考题62.采用沥青碎石混合料作为面层铺筑材料的公路,对应的公路等级是( )。
A.高速公路 B.一级公路
C.二级公路 D.三级公路
E.次高级公路
答案:CDE
2009考题12.高速公路的路面面层,宜选用( )。
A.沥青混凝土混合料 B.沥青碎石混合料
C.乳化沥青碎石混合料 D.沥青表面处治
答案:A
分析:

(四)道路主要公用设施
1.停车场
大、中型停车场出入口不得少于两个,特大型停车场出入口不得少于三个,并应设置专用人行出人口,且两个机动车出入口之间的净距不小于15m。停车场的出口与入口宜开设置,单向行驶的出(入)口宽度不得小于5m,双向行驶的出(入)口宽度不得小于7m。小型停车场只有一个出入口时,出(人)口宽度不得小于9m。
机动车出入口的位置(距离道路交叉口宜大于80m)距离人行过街天桥、地道、桥梁或隧道等引道口应大于50m;距离学校、医院、公交车站等人流集中得地点应大于30m。
2.公共交通站点
3.道路照明
4.人行天桥和人行地道
5.道路交通管理设施
【例题】.特大型停车场出人口不得少于三个,并应设置专用人行出入口,且两个机动车出入口之间的净距不小于( ) m
A、 15 B、18
C、20 D、21
答案;A
【2011】63.关于道路交通标志的说法,正确的有( )
A主标志应包括警告、禁令、批示及指路标志等
B辅助标志不得单独设置
C通常设在车辆行进方向道路的左侧醒目位置
D设置高度应保证其下沿至地面高度有1.8~2.5M
E交通标志包括交通标线和信号灯等设施
答案:ABDE
【2010考题】13.在城市道路上,人行天桥宜设置在( )。
A.重要建筑物附近 B.重要城市风景区附近
C.商业网点集中的地段 D.旧城区商业街道
答案:C
2009考题13.停车场与通道平行方向的纵坡坡度应( )。
A.不超过3% B.不小于1%
C.不小于3% D.不超过1%
答案:D
分析:为了保证车辆不发生自重分力引起滑溜,停放场的最大纵坡与通道平行方向为1%,与通道垂直方向为3%。
2006题、道路的防护林带一般应距离路基()。
A、1~5米 B、5~10米
C、10~30米 D、50~100米
答案:c
环球网校友情提示:如果您在此过程中遇到任何疑问,请登录环球网校造价工程师考试频道及论坛,环球网校造价师考试交流群384019082,欢迎您的加入,随时与广大考生朋友们一起交流!
更多造价工程师信息:
编辑推荐:
最新资讯
- 官方确认!2026年一级造价工程师教材沿用2025年版2026-01-04
- 备考必看:一级造价师《安装计量》十大核心知识点总结2025-11-02
- 速看!一级造价师《土建计量》十大核心考点总结2025-11-01
- 免费分享:一级造价师《工程计价》十大核心考点总结2025-10-31
- 一键收藏:一级造价师《造价管理》十大核心考点总结2025-10-30
- 免费分享:2025年一级造价师《工程计价》考点汇总2025-10-29
- 2025年一级造价师《工程计价》考试难度及考点分析2025-10-28
- 免费分享:2025年一级造价师《造价管理》考点汇总2025-10-27
- 免费分享:2025年一级造价师案例分析重要考点汇总2025-10-27
- 2025年一级造价师《造价管理》重点考查内容2025-10-24