投资建设各阶段工程咨询服务内容剖析
投资建设各阶段工程咨询服务内容
(第一科目教材81-148页)
第一节 规划咨询
一、规划咨询
包括为政府提供的规划咨询,也包括为企业提供的规划咨询。
规划咨询的工作主要包括:前期准备、调查研究、专题论证、方案编制、规划实施和评估反馈六个阶段。
规划咨询的原则是:以人为本、全面发展、协调发展、可持续发展。
二、规划制定咨询
工程咨询服务中的规划研究分为地区发展规划、行业发展规划和企业发展规划等。
规划研究的内容一般有以下几方面:
1).发展目标:(2009考核)

2).发展思路和开发方案。
3).规划的条件。
规划的条件一般包括基本(现状)条件和发展条件。

4).产业结构和产业政策,
提出区域或行业的产业政策,包括结构、组织、技术、保障等方面的内容。
5).投资方案和备选项目,
要建立规划的备选项目库,对重点项目应提出投资机会的研究报告以及重点项目的建设时序建议。
三、规划评估咨询。
包括规划实施前和实施的咨询。规划评估与上述规划研究的内容基本相同,规划评估比规划研究更深入和细致。
1、评估单位和评估形式
评估单位可以是编制部门自己承担,也可以委托有资质的独立的社会中介机构负责。评估单位应提出中期评估报告,经有关部门组织论证后作为修订规划的依据。具体内容有:
(1)宏观经济运行情况
(2)结构调整情况
(3)规划实施到位情况
(4)规划对发展环境的适应程度
(5)对重大问题的解决程度。
2、规划评估的步骤
(1)明确评估目标,熟悉评估对象
(2)分析评估对象的特征要素
(3)确定评估指标体系
(4)确定评估准则
(5)进行评估论证
一、政策咨询的特点
超脱性强、政治性强、宏观性强、前瞻性强
二、政策研究咨询的范围和类型

三、政策制定咨询:要考虑全面全过程和正反两个方面,教材列举了10条,要理解。
四、政策评估咨询:包括预评估、中期评估、后评估。教材列举了7条,要理解。
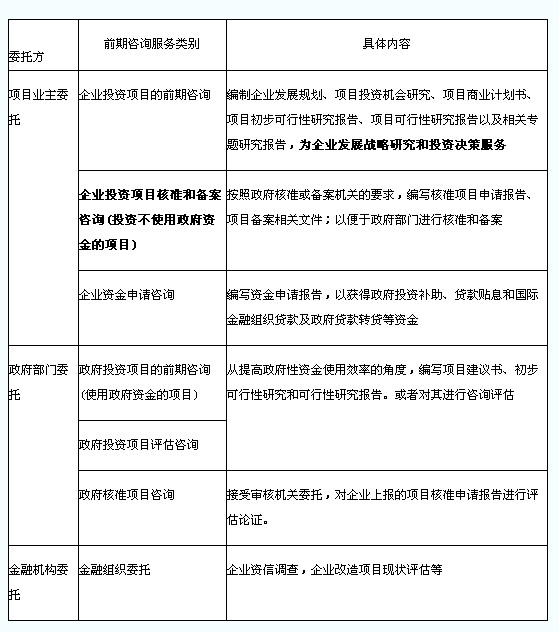
一、项目前期阶段咨询是工程咨询主要执业业务。
不同委托方委托的项目前期阶段咨询

二、企业投资项目前期咨询
1、投资机会研究。
机会研究一般与规划研究同步进行,以机会研究结果为基础,可以设立备选项目库。机会研究的方法主要是依靠经验进行粗略的预测估计。主要咨询内容包括:
(1)分析投资动机,把握投资目标。
(2)鉴别投资机会,一般从以下方面进行鉴别:
鉴别项目目标与企业规划目标的关联。
鉴别所研究的投资机会是否能够发挥企业优势,具有可行性前景。
符合企业现实情况。
(3)具体项目论证,对于不同类型的投资机会,应结合项目特点进行论证。
主要是以下五种:资源利用开发型项目、填补市场空白型项目、科技领先型项目、配套服务型项目、公共领域市场化运作项目,各行业的特点要理解,在题目中能简单的论述。

2、初步可行性研究
初步可行性研究是对机会研究所选择的项目进一步分析论证。初步可行性研究是初步判断项目是否有生命力。
不是所有的项目都需要进行初步可行性研究。对投资机会研究所选择的较大或较复杂的项目,如果所掌握的基础数据对项目目标的可实现性的判断仍感不足时,应进行初步可行性研究。这样做可以避免直接进行详细可行性研究时花费较多、费时较长的,而最终又判定项目不可行所造成的损失。
初步可行性研究的内容与下述可行性研究基本相同,但深度较浅,主要有:①项目目标及功能定位;②市场需求研究;③项目建设地点选择;④项目方案构思;⑤项目建设方案初步论证。
3、可行性研究
可行性研究是通过调查研究和分析比,提出项目是否值得投资和如何进行建设的分析评价意见。要有:预见性、公正性、可靠性、科学性。
(1)可行性研究报告的深度要求。可行性研究的成果是可行性研究报告,应达到以下深度要求:
①可行性研究报告的内容齐全,数据准确,论据充分,结论明确,以满足决策者定方案定项目的需要;
②可行性研究中选用的主要设备的规格、参数应能满足预订货的要求,引进的技术设备的资料应能满足合同谈判的要求;
③可行性研究中的重大技术、财务方案,应有两个以上方案的比选;
④可行性研究中确定的主要工程技术数据,应能满足项目初步设计的要求;
⑤可行性研究阶段对建设投资和生产成本应进行分项详细估算,其误差应控制在土10%以内;
⑥可行性研究确定的融资方案,应能满足银行等金融机构信贷决策的需要;
⑦可行性研究报告应反映在可行性研究过程中出现的某些方案的重大分歧及未被采纳的理由,以供决策者权衡利弊进行决策。
(2)可行研究报告的主要内容包括16个方面,首先我们要知道这16个方面,理解16方面的内容。实际上这16个方面,也是我们整个教材体系的重点和基本大纲。见第一册92―95页。
编辑推荐:
环球网校2012咨询工程师(投资)考前辅导通过率91.35%
最新资讯
- 2026咨询工程师经济分析考点(附免费下载入口)2026-04-01
- 考前冲刺!2026年咨询工程师实务考点免费下载2026-03-27
- 2026年咨询工程师思维导图【工程组织与管理】2026-03-26
- 2026年咨询工程师考试要点【现代咨询方法与实务】2026-03-17
- 2026年咨询工程师考试要点【决策分析与评价】2026-03-16
- 2026年咨询工程师考试要点【宏观经济】2026-03-13
- 2026咨询工程师《工程项目组织与管理》核心考点清单(必背)2026-03-12
- 【考前冲刺】2026年咨询工程师考点汇总|助你轻松备考2026-03-06
- 2026年咨询工程师考点【现代咨询方法与实务】2026-03-05
- 2026年咨询工程师考点【项目决策分析与评价】2026-03-04