2014年咨询工程师《咨询概论》知识点十章三节
更新时间:2013-09-18 15:02:34
来源:|0
浏览
收藏
咨询工程师(投资)报名、考试、查分时间 免费短信提醒
摘要 2014年咨询工程师《咨询概论》
第十章 工程咨询的法律责任
第三节 工程咨询服务中的法律责任界定与判析
知识点:
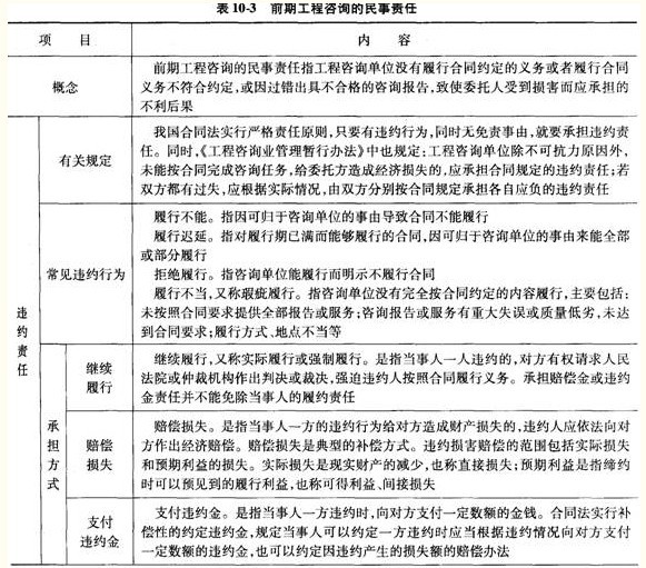
1.工程咨询单位的民事责任






2.工程咨询单位的行政法律责任






编辑推荐:
编辑推荐
最新资讯
- 2026咨询工程师经济分析考点(附免费下载入口)2026-04-01
- 考前冲刺!2026年咨询工程师实务考点免费下载2026-03-27
- 2026年咨询工程师思维导图【工程组织与管理】2026-03-26
- 2026年咨询工程师考试要点【现代咨询方法与实务】2026-03-17
- 2026年咨询工程师考试要点【决策分析与评价】2026-03-16
- 2026年咨询工程师考试要点【宏观经济】2026-03-13
- 2026咨询工程师《工程项目组织与管理》核心考点清单(必背)2026-03-12
- 【考前冲刺】2026年咨询工程师考点汇总|助你轻松备考2026-03-06
- 2026年咨询工程师考点【现代咨询方法与实务】2026-03-05
- 2026年咨询工程师考点【项目决策分析与评价】2026-03-04