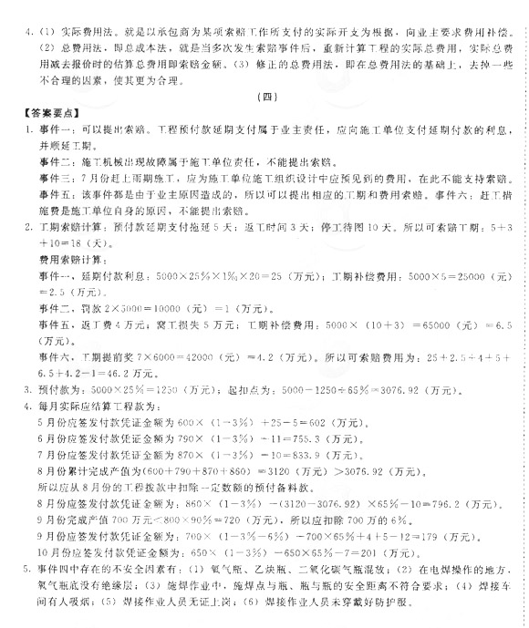
2013年二级建造师《建筑工程》押题卷一(10)
更新时间:2013-05-30 16:06:07
来源:|0
浏览
收藏
二级建造师报名、考试、查分时间 免费短信提醒
摘要 2013年二级建造师《建筑工程》押题卷一(10)
编辑推荐
最新资讯
- 2026二级建造师题库推荐:环球网校快题库,二建备考高效助手2025-11-28
- 二级建造师免费题库软件:快题库使用指南2025-11-21
- 二建刷题哪个app好用?2026年备考就用它2025-09-19
- 2026二级建造师考试题库及答案:科学使用备考资源2025-09-19
- 2026二建市政实务基础自测卷你做了吗?开启备考第一步2025-08-14
- 2026年二建建筑实务自测模拟卷,看看你的基础有多少分?2025-08-14
- 2026年二建题库app哪个更好用,二建题库哪里免费?2025-07-21
- 2025年二建刷题哪个app好用?快题库好帮手2025-04-28
- 2025年二建考试题库免费做题!免费下载!2025-04-28
- 2025年二级建造师题库模拟试题各科汇总(免费下载+在线做题)2025-04-28
