2014二级建造师工程法规之行政法规笔记2
更新时间:2013-11-14 11:01:43
来源:|0
浏览
收藏
二级建造师报名、考试、查分时间 免费短信提醒
摘要 二级建造师工程法规及相关知识
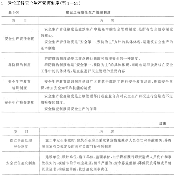
【建设工程安全生产管理条例】

编辑推荐:
二建QQ群欢迎你的加入:29316742
编辑推荐
最新资讯
- 决胜2026二建,你的“全周期”备考资料库已就位2026-03-25
- 【免费领】2026二级建造师备考资料!2026-03-25
- 2026年二建资料电子版!含四色笔记、易混易错点、历年真题等(附免费下载方式)2026-03-25
- 2026年二建考试资料大全免费版2026-03-25
- 2026二建复习计划搭配资料包:白蓝黄红四阶段冲刺上岸攻略2026-02-25
- 免费下载!2026年二级建造师考生专用资料包2026-02-25
- 2026二建考生资料包适合哪些人?零基础、在职、冲刺考生使用方案2026-02-24
- 2026二建冲刺红皮书即将上线:考前黄金资料怎么用最提分2026-02-24
- 2026二建强化黄皮书正在更新:真题+案例100问才是100天提分关键2026-02-23
- 2026二建备考资料怎么选?资料包白蓝黄红四套覆盖全阶段复习规划2026-02-22