2012年环评《相关法律》建设项目竣工环境保护验收
更新时间:2012-05-16 15:27:30
来源:|0
浏览
收藏
环境影响评价师报名、考试、查分时间 免费短信提醒
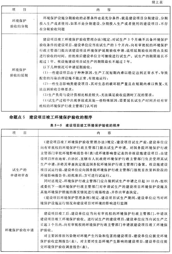
第五章 建设项目竣工环境保护验收
命题规律解读
本章的命题规律主要体现在:
1.建没项目竣工环境保护验收的范围和验收的条件,是必考的内容,经常会在不定项选择题中出现。
2.建设单位申请竣工环境保护验收的时限及延期验收的有关规定,是一个很好的命题素材,留意在此出现单项选择题。
3.建没项目竣工环境保护验收中,建设单位的法律责任,是一个重要的命题点,注意掌握。
命题点解读
命题点1建设项目竣工“三同时”制度与环境保护验收
表5―1建设项目竣工“三同时”制度与环境保护验收

权威老师主讲2012年度环评师课程 环评师考试论坛学员交流热烈讨论


权威老师主讲2012年度环评师课程 环评师考试论坛学员交流热烈讨论


权威老师主讲2012年度环评师课程 环评师考试论坛学员交流热烈讨论
编辑推荐
最新资讯
- 2026年环境影响评价工程师题库:历年真题+模拟试题+考试大纲,轻松应对考试挑战2026-01-12
- 环评工程师备考经验:2026年环评工程师考试全年学习计划来袭!2025-08-21
- 2025年环境影响评价工程师考试真题与考前资料对比(法规+导则+技法)2025-07-04
- 2025年环境影响评价师《环境影响评价技术导则与标准》真题与考前资料对比2025-07-04
- 2025年环境影响评价师《环境影响评价相关法律法规》真题与考前资料对比2025-07-04
- 2025年环境影响评价师《环境影响评价技术方法》真题与考前资料对比2025-07-04
- 2025年环评师考试真题考情分析(4科目)2025-07-04
- 考前资料:2025年环评师考试思维导图-环境影响评价相关法律法规2025-06-11
- 考前资料:2025年环评师考试思维导图-环境影响评价技术方法(内含7个章节)2025-06-11
- 考前资料:2025年环评师考试思维导图-《环境影响评价技术导则与标准》2025-06-10
