2012年环评《相关法律》建设项目环评资质管理命题规律解读
更新时间:2012-05-16 15:39:09
来源:|0
浏览
收藏
环境影响评价师报名、考试、查分时间 免费短信提醒
第四章 建设项目环境影响评价资质管理命题规律解读
本章的命题规律主要体现在:
1.建设项目环境影响评价机构资质管理的有关法律规定,是一个必考的内容。
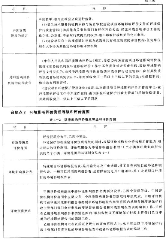
2.建设项目环境影响评价资质等级和评价范围划分的有关规定,是本章的一个重点内容,在考试中出现概率很大。
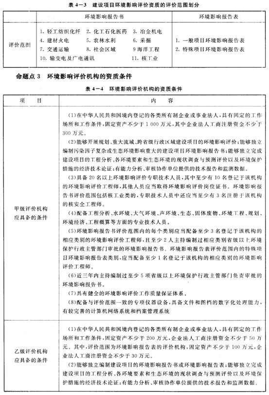
3.建设项目环境影响评价机构资质条件的有关规定,是一个很好的命题素材,留意在此出题。
4.建设项目环境影响评价机构的管理、考核与监督的有关规定,是一个重要的命题点,注意把握。
5.建设项目环境影响评价机构违反资质管理有关规定应受的处罚,也是一个很好的命题素材,特别留意以不定项选择题形式出现。
6.建设项目环境影响评价工程师的职责,也可作为命题点来考核。
7.建设项目环境影响评价工程师违反有关规定应受的处罚,也是本章的一个重点内容,一般考试都会选择此命题点来进行考察。
命题点解读命题点1环境影响评价资质管理的法律法规规定表4―1环境影响评价资质管理的法律法规规定

权威老师主讲2012年度环评师课程 环评师考试论坛学员交流热烈讨论


权威老师主讲2012年度环评师课程 环评师考试论坛学员交流热烈讨论



权威老师主讲2012年度环评师课程 环评师考试论坛学员交流热烈讨论


权威老师主讲2012年度环评师课程 环评师考试论坛学员交流热烈讨论
编辑推荐
最新资讯
- 2026年环境影响评价工程师题库:历年真题+模拟试题+考试大纲,轻松应对考试挑战2026-01-12
- 环评工程师备考经验:2026年环评工程师考试全年学习计划来袭!2025-08-21
- 2025年环境影响评价工程师考试真题与考前资料对比(法规+导则+技法)2025-07-04
- 2025年环境影响评价师《环境影响评价技术导则与标准》真题与考前资料对比2025-07-04
- 2025年环境影响评价师《环境影响评价相关法律法规》真题与考前资料对比2025-07-04
- 2025年环境影响评价师《环境影响评价技术方法》真题与考前资料对比2025-07-04
- 2025年环评师考试真题考情分析(4科目)2025-07-04
- 考前资料:2025年环评师考试思维导图-环境影响评价相关法律法规2025-06-11
- 考前资料:2025年环评师考试思维导图-环境影响评价技术方法(内含7个章节)2025-06-11
- 考前资料:2025年环评师考试思维导图-《环境影响评价技术导则与标准》2025-06-10
