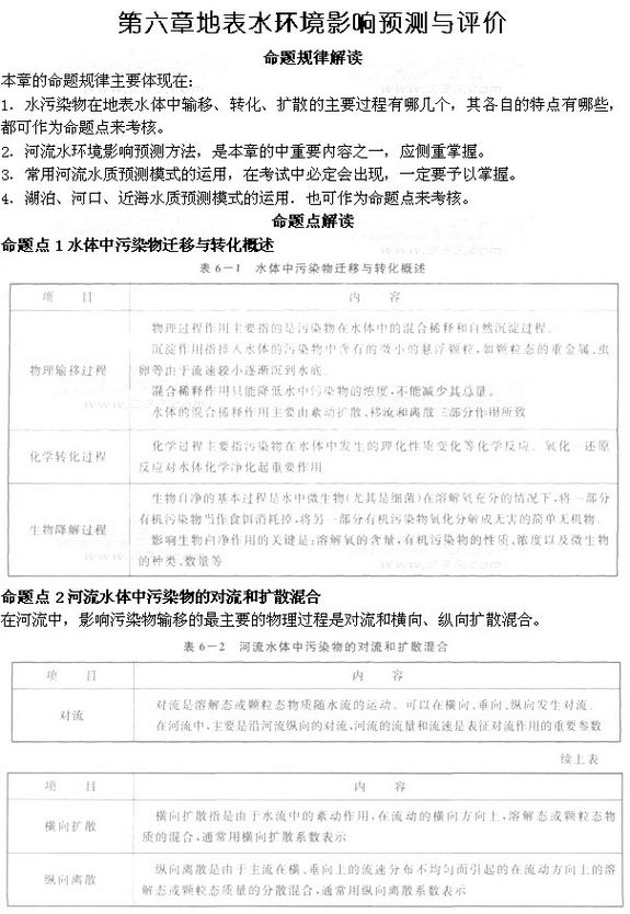
2012年环评《技术方法》第六章命题解读-地表水环境影响预测与评价
更新时间:2012-05-16 11:26:58
来源:|0
浏览
收藏
环境影响评价师报名、考试、查分时间 免费短信提醒
编辑推荐
最新资讯
- 2026年环境影响评价工程师题库:历年真题+模拟试题+考试大纲,轻松应对考试挑战2026-01-12
- 环评工程师备考经验:2026年环评工程师考试全年学习计划来袭!2025-08-21
- 2025年环境影响评价工程师考试真题与考前资料对比(法规+导则+技法)2025-07-04
- 2025年环境影响评价师《环境影响评价技术导则与标准》真题与考前资料对比2025-07-04
- 2025年环境影响评价师《环境影响评价相关法律法规》真题与考前资料对比2025-07-04
- 2025年环境影响评价师《环境影响评价技术方法》真题与考前资料对比2025-07-04
- 2025年环评师考试真题考情分析(4科目)2025-07-04
- 考前资料:2025年环评师考试思维导图-环境影响评价相关法律法规2025-06-11
- 考前资料:2025年环评师考试思维导图-环境影响评价技术方法(内含7个章节)2025-06-11
- 考前资料:2025年环评师考试思维导图-《环境影响评价技术导则与标准》2025-06-10


