2013年环境影响评价师考试技术导则与标准第八章
更新时间:2013-04-25 13:19:01
来源:|0
浏览
收藏
环境影响评价师报名、考试、查分时间 免费短信提醒
摘要 2013年环境影响评价师考试技术导则与标准第八章
2013年环境影响评价师考试技术导则与标准第八章
第八章规划环境影响评价技术导则
命题规律解读
本章的命题规律主要体现在:
1.规划环境影响评价的原则是本章的重点内容,在此次考试中必然会出现。
2.规划环境影响评价的基本内容也是一个很重要的命题点,注意在此出题。
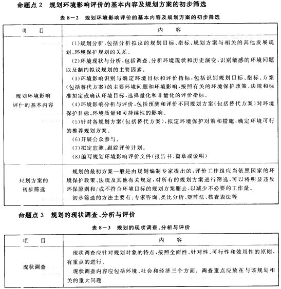
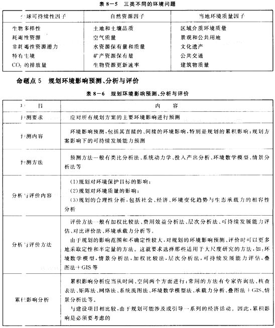
3.规划环境影响识别的内容和方法,是一个很容易出题的内容,特别是各识别方法的适用,应重点掌握。
4.规划环境评价中拟定环境保护对策与减缓措施的原则和优先顺序,是一个重要的考点。
命题点解读










编辑推荐:
编辑推荐
最新资讯
- 2026年环境影响评价工程师题库:历年真题+模拟试题+考试大纲,轻松应对考试挑战2026-01-12
- 环评工程师备考经验:2026年环评工程师考试全年学习计划来袭!2025-08-21
- 2025年环境影响评价工程师考试真题与考前资料对比(法规+导则+技法)2025-07-04
- 2025年环境影响评价师《环境影响评价技术导则与标准》真题与考前资料对比2025-07-04
- 2025年环境影响评价师《环境影响评价相关法律法规》真题与考前资料对比2025-07-04
- 2025年环境影响评价师《环境影响评价技术方法》真题与考前资料对比2025-07-04
- 2025年环评师考试真题考情分析(4科目)2025-07-04
- 考前资料:2025年环评师考试思维导图-环境影响评价相关法律法规2025-06-11
- 考前资料:2025年环评师考试思维导图-环境影响评价技术方法(内含7个章节)2025-06-11
- 考前资料:2025年环评师考试思维导图-《环境影响评价技术导则与标准》2025-06-10