2014年经济师考试《中级人力资源》应试指南(第5章考点三)
更新时间:2013-11-28 10:51:11
来源:|0
浏览
收藏
摘要 2014年经济师考试《中级人力资源》应试指南(第5章考点三)
考点三 人力资源需求预测的程序与方法

【例5?单选题】人力资源需求预测程序的第一步是( )。
A.确定各职能活动及各职能活动内不同层次类别人员的需求量、
B确定各职能及各职能内不同层次类别人员的工作负荷
C.估算各职能工作活动的总量
D.预测组织未来生产经营状况
【答案】D
【解析】本题考查人力资源需求预测程序的第一步――预测组织未来生产经营状况。

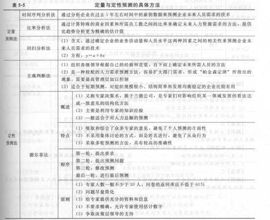
【例6.多选题】在人力资源需求预测方法中,属于定性分析的方法是( )。
A.主观判断法
B.比率分析法
C.回归分析法
D.德尔菲法
E.时间序列分析法
【答案】AD
【解析】本题考查人力资源需求预测方法。选项BCE都属于定量分析方法。
【例7?单选题】关于德尔菲法的说法,错误的是( )。
A.德尔菲法吸取和综合了众多老师的意见,避免了个人预见的片面性
B.德尔菲法应采取多轮预测的方法
C.德尔菲法应采取匿名方式进行
D.德尔菲法是一种集体讨论的预测方法
【答案】D
【解析】本题考查德尔菲法。德尔菲法不采用集体讨论的做法,而是匿名进行,所以选项D错误。
编辑推荐
最新资讯
- 2020年初中级经济师《经济基础》章节考点汇总2019-11-15
- 2019年初中级经济师《工商管理》考点汇总2019-10-17
- 2019年初中级经济师《金融经济》考点汇总2019-10-15
- 2019年初中级经济师《建筑经济》考点汇总2019-10-15
- 2019年初中级经济师《财政税收专业》考点汇总(10月12日更新)2019-10-12
- 2019年初中级经济师《经济基础》考点汇总2019-10-10
- 2019年经济师考试这12个公式必备!2019-09-10
- 2019年全国经济师考试教材正式出版!2019-07-09
- 2019年经济师考试备考必背公式集合汇总2019-04-25
- 2019年经济师考试备考必背公式集合三2019-04-25