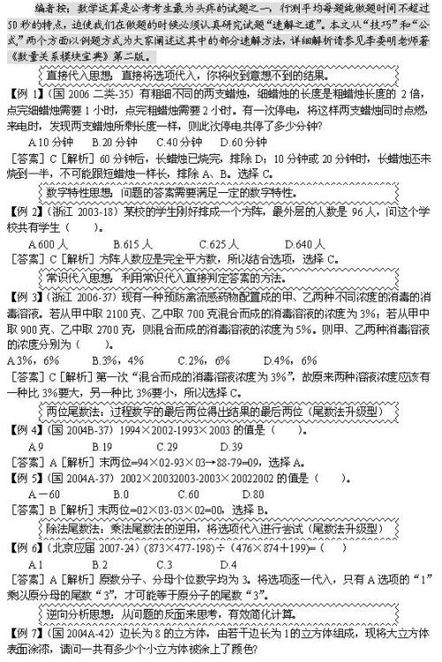
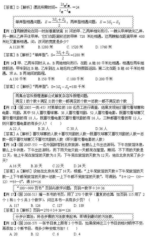
最新资讯
- 2026国考备考冲刺:政治理论与常识判断核心考点全解析2025-11-26
- 2026年国考申论热点深度解析:10大命题方向与备考策略2025-11-18
- 2026年国考申论十大热点全解析:免费下载备考宝典2025-11-18
- 2026国考申论备考指南:考前10大热点全解析2025-11-18
- 2026年国考申论答题纸模板:6类万能框架+50个主题金句库(附格式避坑指南)2025-04-03
- 2025年国考备考资料免费下载:高频成语辨析早读讲义助你突破语言关2024-12-12
- 2025国考申论范文下载:以创新为翼,翱翔制造强国蓝天2024-11-15
- 2025年国考申论范文:教养之光,文明社会的金钥匙2024-11-14
- 2025国考申论写作范文:以“中国精神”为笔,绘就民族脊梁新篇章2024-11-14
- 2025年国考行测答题技巧:片段积累小技巧,弯路走的少之疑问句2024-11-02


