2013年国考常识判断题规律分析与技巧点拨
2001年,国考开始将常识判断作为一个单独的模块。至2012年,已经有十二年的考查历史。特别是近4年来,常识判断的考查模块和内容已经趋于成熟。很多考生认为常识判断模块没有规律可循,复习的投入产出比太低。针对这一个困扰大多数考生的问题进行解答,分析总结国考常识判断的规律和技巧,为考生备考提供思路。
一、规律分析
(一)大纲表述
主要测查报考者应知应会的基本知识以及运用这些知识分析判断的基本能力,重点测查对国情社情的了解程度、综合管理基本素质等,涉及政治、经济、法律、历史、文化、地理、环境、自然、科技等方面。
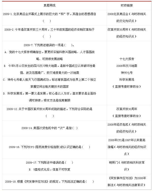
(二)2009年至2012年真题微模块分布


2011年对时政的考查更加侧重,点共囊括9题,贯穿于常识判断类始末。其中第1题涉及十七大报告中的民生问题,第2题涉及我国在国际中的地位问题,第4题涉及第六次人口普查,第5题涉及2010年7月召开的西部大开发工作会议,第8、9题涉及我国刚刚修改和颁布的《国防动员法》和《选举法》,第14、15题考查我国当前的汇率以及经济形势问题,第16题考查2010年6月18日成立的副省级新区――重庆两江新区。这些题目均为2010年2月份至2010年11月之间发生在我国的重大时政新闻。与我国国情相关的考试题目共有10题,如果再加上法律类3个题目,共有13题为国情类题目。该类问题反映了我国长期在政治、经济、建设成就、民族关系、基本国策、法治精神和法治进程中的普遍性问题。而具体的制度或文化内容所占比重小于该类问题。 对时事和国情的考查不是一时脑热,而是国家公务员考试命题的要求。关心国计民生、了解国情社情、具备基本综合管理能力是国家公务人员必需的,这决定了命题者在出题时必然侧重对这些方面的考察。2006年――2008年全部考法律,这对今年常识来说不具有参考意义。但2009年至今,常识出题思路基本趋向于成熟。经我们统计分析,2009年至2011年三年75道国考,有40道左右的题目与时政、国情有关。这就表示,25道常识题,有大部分是可以用较短的时间达成较好复习效果的。
备考策略:关注最近一年发生的时事政治。
资料:《半月谈》的时事总结;新闻联播;专业培训机构的时事汇总
复习思路:1、关注时事政治本身。2、从重要的时事政治中挖掘同学科知识点的联系,增强复习的针对性。
侧重对几个专题的考查。
经过对国考题、省考、联考的分析,发现国考每年都会侧重对几个专题的考查,这几个专题基本都是关系国计民生的:十七大、民族政策和民族关系、成就(科技成就、政治成就、经济成就、体育成就等,一般可以出两个题)、能源、区域经济政策、航空航天。
以成就为例:
成 就 专 题2011-1.下列哪项是我国在“十二五”开局之年取得的科技成就( )。
A. 我国首辆高速磁浮国产化样车交付使用,标志着我国已经具备了磁浮车辆国产化设计,整车集成和制造能力
B. 我国具有自产自识产权的戊型肝炎疫苗研制成功,标志着我国在戊型肝炎疫苗研制上已经处于世界领先地位
C. 我国第一台自行设计,自主集成研制的“蛟龙号”载人潜水器3000米级海试取得成功,标志着我国成为世界上掌握3500米以上大深度载人深潜技术的国家之一
D. 国内首套具有自主知识产权的“机载SAR测图系统”研制成功,至此,我国可成功实现全天时、全天候从万米高空获取高分辨率测绘数据,及时动态监测地理国情
2011-2.随着综合国力的提升,我国在国际社会中的作用与影响越来越突出。下列说法正确的是:
A.我国的出口贸易额在“金砖四国”中位居第二
B.我国目前是二十国集团中唯一的亚洲发展中国家
C.我国在哥本哈根气候峰会上提出了单位GDP碳减排的量化目标
D.我国已与周边所有的邻国建立正式的外交关系
2011-11.新中国成立后,我国在一些前沿技术领域取得了一批具有较大国际影响力的创新成果。下列全部属于近30年来取得的重大突破的一组是
2011-15.下列关于我国经济发展现状的表述不正确的是:
A. 人均国民生产总值已超过三千美元。
B. 黄金储备量已经超过一千吨。
C. 对石油的进口依赖度,已接近百分之三十
D. 第三产业增加值已接近第二产业
2010-116.关于新中国成立60周年取得的成就,下列说法不正确的是:
A 截至2008年底,我国已成为世界第三大经济体;
B 截至2008年底,我国进出口贸易总额已跃居世界第一;
C 2008年我国国民平均受教育年限已提高到8.7年,相当于初中文化程度;
D 我国人均期望寿命由新中国成立前的不足40岁上升到70多岁
2010-118.关于我国重大工程与建设项目,下列说法不正确的是:
A 2006年全线通车的青藏铁路是目前世界上海拔最高的铁路;
B“嫦娥一号”是中国自主研发的首个月球探测卫星;
C 三峡工程是目前世界上建筑规模最大的水利工程;
D 2008年建成通车的杭州湾跨海大桥是目前世界上最长的桥梁
2009-12.关于中国改革开放30周年成就的描述,下列符合实际的是( )
备考策略:注重对知识点的专题式总结。注意知识点之间的纵向联系。
二、技巧点拨
就内容上来说,常识主要侧重对时事和国情社情的考察;在方法上来说,常识判断也有很多命题思路是可以破解的。
国考常识难度较一般省市要高,但是其难度的体现不在于考点超出考生知识范围,其难在于设置很多逻辑障碍,需要你分析题目、找出应对锁的钥匙。
钥匙一:求同存异法
2011-16.我国民族关系中的三个离不开是指:
A.少数民族的发展离不开自身的努力,离不开发达地区的帮助,离不开国家政策的支持。
B.汉族离不开少数民族,少数民族也离不开汉族,少数民族之间也相互离不开。
C.民族关系的和谐离不开经济发展,离不开民族政策教育,离不开法制建设。
D.各民族的团结离不开共同繁荣,离不开共同发展,离不开共同进步。
【解析】B.本题考查政治常识。1990年8月,江泽民同志视察新疆时强调“汉族离不开少数民族,少数民族离不开汉族”,这个观点生动地反映了我国各族人民团结发展进步的历史。同时,他又进一步指出:“我们伟大的中华民族,是由五十六个民族构成的,在我们祖国的大家庭里,各民族之间的关系是社会主义的新型关系,汉族离不开少数民族,少数民族离不开汉族,少数民族之间也相互离不开。”从而不仅充分肯定了“两个离不开”思想,而且将其进一步发展完善为“三个离不开”的思想,所以B项正确。
这样看来,这个题考查考生对90年代一项民族政策的把握,所以很多考生都觉得考得太难了,这道题的正确率是相对较低的。但是,大家仔细分析一下,这个题是有技巧的,A、C、D三项有一个共同的特点,都是在讲发展,只有B项是在讲团结。大家结合一下目前的民族政策、民族关系,首先要强调的必须是团结!
这是国考的一种出题思路。这种解题技巧适用于考生对题目不能直接做出准确判断的情况。当考生在阅读完试题题干和所有选项后,如果发现几个选项表达的意思大致相同或有共同的特征就可以将其排除掉,保留那些差别较大的选择项,再剩余的选项中进行比较、判断,最终确定符合题意的答案。这样做的目的是缩小目标,提高答题的准确率。
钥匙二:两相矛盾选其一
这也是国考命题者比较喜欢的出题思路。
这类题目会设置迷惑性较强的选项,看上去很难。其实仔细审题后,会发现其中两个选项表达了两种截然不同的观点、意见,这样就可以先把其它两项排除掉,在互相矛盾的两个选项中选择一个。
2011―24、下列关于日常生活中的做法,不正确的是:
A、为了使用方便和最大限度地利用材料,机器上用的螺母大多是六角形。
B、在加油站不能使用手机,是因为手机在使用时产生的射频火花很容易引起爆炸,发生危险。
C、交通信号灯中红色波被用作停车信号时因为红色波长最长。
D、家中遇煤气泄漏事件应立即使用房间的电话报警。
【分析】B项在加油站打手机会爆炸,D项煤气泄漏应该打电话,两者情景相似,说法截然不同,相互矛盾。在这个题中,A、C两项就可以直接忽略,不管你知不知道波长最长的是什么,螺母六角形是不是因为最大限度利用材料都不影响你的正确率,答案肯定在B、D之中。
另外,需要提醒广大考生注意的是:一定注意选非的题目,即否定型题干,不正确、不属于、不对、不包括、不可以、非。这在国考里边占的题目越来越多。因为否定型题目不仅可以加大考试难度,更可以减轻出题人负担,所以今年应该也会有很多。
钥匙三:反常识思维
下列说法正确的是( )。
A.2000年9月15,秋风送爽,悉尼奥运会在一派欢乐气氛中开幕
B.《诗经》里的“七月流火”,非常形象的描绘了夏天天气的炎热
C.人们经常说的“绿色食品”指以绿色植物为主要原料制作的食品
D.水晶和沙子虽然外表差别很大,但它们的主要成分是一样的
【分析】本题B选项的设置就是对常识思维的一种否定,很多考生看到“七月流火”这个词,很容易会想到天气炎热。也有一部分比较聪明的考生看到这种解释 的时候会警惕一下,国考题会考这么简单吗?“七月流火”的真实意思,是说在农历七月天气转凉的时节,天刚擦黑的时候,可以看见大火星从西方落下去。而D选项水晶和沙子,我们一般会认为不可能一样,这也是常识思维的一种束缚。提醒考生注意,遇到这种看起来比较简单的题目,一定注意是不是反常识思维的运用!
综上所述,国考常识判断模块的复习并非全无头绪。就内容上来说,侧重考查与时事相关的国情社情,尤其侧重对成就、能源、区域经济政策、航空航天等专题的考查;就方法上来说,求同存异法、矛盾选一法、反常识思维也是解答常识题的几把好钥匙。
编辑推荐:
最新资讯
- 2026国家公务员面试:攻克语言表达关,占据评分20%先机2026-02-06
- 2026国考面试高分突破:三招攻克综合分析开放式难题2026-02-06
- 2026年国家公务员考试面试秘诀:名言警句题如何答出高分亮点2026-02-06
- 2026国考税务局面试攻略:破解结构化小组,赢在"互评"关键环节2026-02-06
- 2026国考面试专业专项分析:海事局面试三大特点与备考指南2026-02-06
- 2026年国家公务员考试铁路公安面试专岗专项分析:三招攻克高难度面试2026-02-06
- 2026国考面试形式终极指南:组织管理题实战破解,避开模板化陷阱轻松拿下高分!2026-01-25
- 2026国家公务员面试:海事局专项分析,水上交警岗位670个名额,1:3面试竞争激烈2026-01-24
- 2026国考面试技巧与方法:掌握这四点,考场职场都发光2025-12-15
- 2026国考面试技巧:四个考场细节,学好了连生活都能开挂2025-12-15