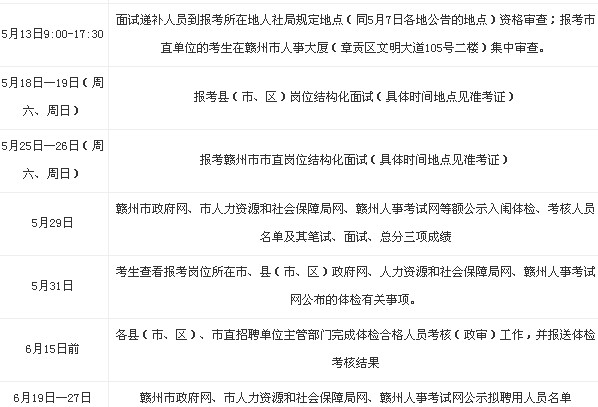
2013赣州上半年事业单位考试时间安排表
更新时间:2013-05-02 09:10:55
来源:|0
浏览
收藏
国家公务员报名、考试、查分时间 免费短信提醒
摘要 2013赣州上半年事业单位考试时间安排表
2013上半年赣州事业单位招聘入闱面试人员名单(5月6日开通)
2013赣州上半年事业单位考试时间安排表


编辑推荐
最新资讯
- 2027年国家公务员报名公告发布官网是哪个?国家公务员局专题网站一键直达!2026-03-13
- 2027国考报名公告发布后!一招教你快速找到官方职位表,附超全报考指南2026-03-13
- 2027年国家公务员考试报名公告何时发布?官方入口、招考简章及全流程指南2026-03-13
- 2027年国考报名公告几月出?权威预测:10月14日发布!附历年时间表及全流程备考指南2026-03-13
- 2027年国考招考公告官网何时发布?预计10月14日,附历年时间汇总及全面备考指南2026-03-10
- 国考公告2027时间何时发布?权威预测:预计10月14日!附历年考情深度分析及2026职位表参2026-03-09
- 2027年国考报名时间预计10月15日启动!公告发布时间、笔试时间预测及2026年职位表参考2026-03-09
- 国考2027报名入口一键直达!官方网址、报名时间预测与全流程操作指南2026-02-27
- 2027国考只能应届生报名吗?深度解析:往届生、社会人员报考资格与职位选择全攻略2026-02-27
- 2027国家公务员报名官网入口全解析:一键收藏!官方网址、报名流程与避坑指南2026-02-27