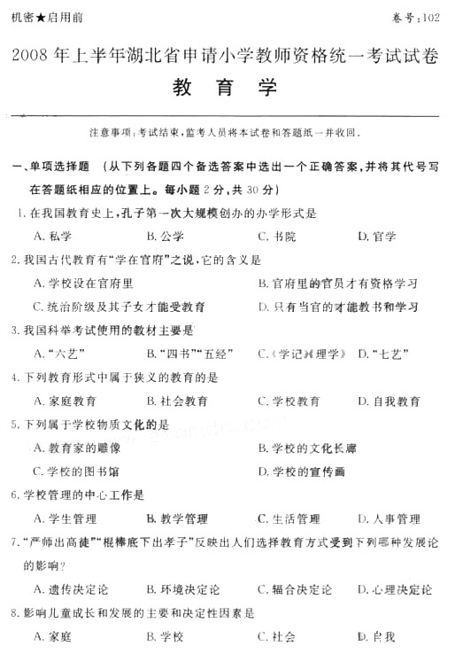
湖北2008上半年教师证考试教育学试题(小学)
更新时间:2010-06-25 22:06:42
来源:|0
浏览
收藏
教师资格报名、考试、查分时间 免费短信提醒




编辑推荐
最新资讯
- 2026上半年小学教师资格证科一真题答案解析2026-03-11
- 2026上半年幼儿园教师资格证试卷真题答案解析:科一科二2026-03-11
- 2026上半年中学教师资格证科一真题、科目二真题2026-03-11
- 2026上半年中小学、幼儿园教师资格证科目一真题试卷及答案2026-03-11
- 26上半年综合素质小学教师资格证考试真题2026-03-11
- 2026上半年中小学、幼儿园教师资格科目一科目二真题2026-03-11
- 2026上半年教师资格证笔试科二考试真题:中小学+幼儿园2026-03-11
- 2026上半年教师资格证考试科目一真题答案解析:各学段2026-03-10
- 2026上半年初、高中教师资格证真题电子版:科一+科二2026-03-10
- 2026上半年中小学教师资格证试卷真题免费查看2026-03-10