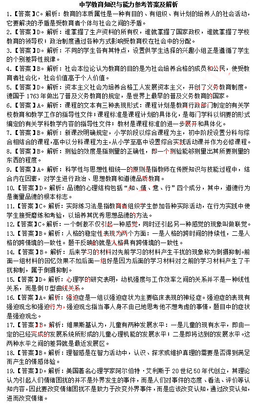
2014上半年教师资格中学教育知识与能力真题答案
更新时间:2014-03-24 22:12:41
来源:|0
浏览
收藏
教师资格报名、考试、查分时间 免费短信提醒
摘要 2014上半年教师资格中学教育知识与能力真题答案,环球网校教师资格频道小编整理与你共享。
点击查看: 2014年签约保过套餐
2014年教师资格报名专题

环球网校友情提示:如果您在此过程中遇到任何疑问,请登录环球网校教师资格频道或论坛,或加入环球网校教师资格证考试QQ群:233874442,我们随时与广大考生朋友们一起交流!
点击查看: 2014年签约保过套餐
2014年教师资格报名专题

环球网校友情提示:如果您在此过程中遇到任何疑问,请登录环球网校教师资格频道或论坛,或加入环球网校教师资格证考试QQ群:233874442,我们随时与广大考生朋友们一起交流!
点击查看: 2014年签约保过套餐
2014年教师资格报名专题

环球网校友情提示:如果您在此过程中遇到任何疑问,请登录环球网校教师资格频道或论坛,或加入环球网校教师资格证考试QQ群:233874442,我们随时与广大考生朋友们一起交流!
最新资讯
- 25年下半年教师资格证面试真题解析+面试查分时间2025-12-10
- 2025下半年教师资格证面试题真题及答案(内含查分时间流程)2025-12-10
- 2025年下半年教师资格证面试题真题答案(26年1月7日开始查分)2025-12-09
- 2025年下半年教师资格证面试考试真题及答案合集,点击查看教资面试查询成绩时间2025-12-09
- 2025下半年教师资格证面试题目真题,注意1月7日开始查分2025-12-09
- 2025下半年教师资格面试考试真题整理完成,及时掌握出分时间2025-12-08
- 2025年下半年教师资格证真题面试已整理好,考后查分时间流程公布2025-12-08
- 025下半年幼儿园教资考试真题试题及答案:面试2025-12-08
- 2025下半年小学教师资格证考试真题(结构化+各科试讲)2025-12-08
- 2025下半年小学教师资格证心理学考试真题:面试试讲2025-12-08