2011年心理咨询师考试:社会心理学复习提纲第一节
更新时间:2011-11-02 15:14:45
来源:|0
浏览
收藏
心理咨询师报名、考试、查分时间 免费短信提醒
2011年下半年心理咨询师考试将于11月19日举行,相信各位考生都在紧张的复习之中,社会心理学知识是每一位参加心理咨询师职业考试的考生都要考的内容,为此环球网校(www.edu24ol.com)心理咨询师频道整理出一套社会心理学知识的复习提纲,给学员及考生朋友们提供复习的思路以供参考。本提纲公分为六节,每节都涉及了一些考试必考的内容。希望每位学员与考生能够参照本提纲认真复习。取得好成绩。
第五章 社会心理学知识
第一节 概述
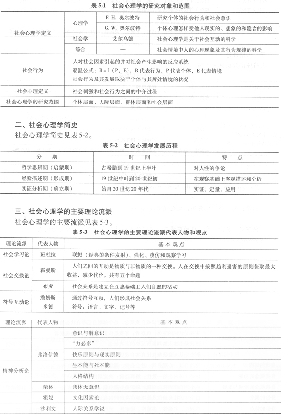
一、研究对象和范围转自环 球 网 校edu24ol.com
社会心理学研究对象和范围见表5-1。

编辑推荐
上一篇:心理咨询师辅导:精神分裂症的原因
最新资讯
- 【免费领取】2026年心理咨询师必背50个考点,一次掌握拿证关键!2026-02-25
- 环球网校心理知识小课堂:请做情绪的主人!2025-12-26
- 汇总!2026年心理咨询师高频易错题免费下载,避开陷阱稳拿分~2025-12-25
- 【考前必刷】2026年中心协心理备考练习卷免费领~快来练习!2025-12-18
- 环球网校心理知识小课堂:什么叫做“有意想象”?2025-12-17
- 环球网校心理知识小课堂:焦虑症的病根在哪2025-12-16
- 环球网校心理知识小课堂:放松疗法的种类2025-12-11
- 环球网校心理知识小课堂:为什么建议高考完后的文科生们学一学心理咨询2025-12-10
- 环球网校心理知识小课堂:心理咨询给寻求改善心理健康和整体幸福感的个人带来的好处2025-12-09
- 环球网校心理知识小课堂:22种常见的心理咨询方法,有你使用的吗?2025-12-08