2011年心理咨询师考试:咨询心理学复习提纲第六节
更新时间:2011-11-08 13:40:46
来源:|0
浏览
收藏
心理咨询师报名、考试、查分时间 免费短信提醒
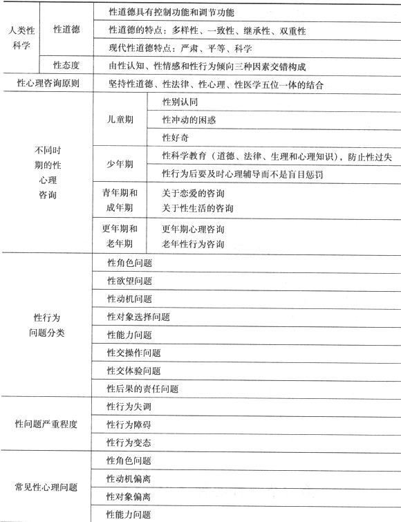
2011年下半年心理咨询师考试将于11月19日举行,相信各位考生都在紧张的复习之中,咨询心理学知识是每一位参加心理咨询师职业考试的考生都要考的内容,为此环球网校(www.edu24ol.com)心理咨询师频道整理出一套咨询心理学知识的复习提纲,给学员及考生朋友们提供复习的思路以供参考。本提纲公分为六节,每节都涉及了一些考试必考的内容。希望每位学员与考生能够参照本提纲认真复习。取得好成绩。


?
2011年下半年心理咨询师考试报名汇总
编辑推荐
最新资讯
- 【热点话题】不内耗真的能学会吗?心理咨询师给你一个不一样的答案2026-04-20
- 校园欺凌后的心理创伤,比身体伤害更难愈合——心理咨询师怎么看2026-04-17
- 孩子喊 “上学累”,心理咨询师听到的,从来不是 “不想上学”2026-04-10
- 少女把AI当灵魂伴侣并为此休学——心理咨询师看到了什么危机信号2026-04-08
- 孤独症家庭不为人知的心理压力:心理咨询师的介入有多重要2026-04-03
- 无意识刷手机:藏在屏幕里的 “刻板行为” 与心理学救赎2026-03-30
- 4岁女童被带诊177次:真正的患者是母亲!这种心理疾病你了解吗?2026-03-25
- 职场人警惕!高强度工作下,你的心理系统可能正在悄悄崩溃2026-03-25
- 孩子说 “反正我就这样了”?心理咨询师拆解:这不是摆烂,是求救信号2026-03-23
- “用脑卫生” 冲上热搜!心理咨询师教你:如何停止大脑的无效内耗2026-03-23