2014年一级建筑师场地与建筑设计辅导:城市用地
城市用地是由工业、对外交通运输、仓库、居住、城市公共设施、城市郊区等6大功, 能用地所组成。
城市工业用地
(一)工业布置要求
1.建设用地要求工业布置对用地形状、大小、地形、水源、能源、工程地质、水文地质及其他特殊要求均应满足要求。
2.交通运输要求包括铁路、水运、公路和连续运输等形式。
3.防止工业对城市环境的污染主要防止有害气体、废水、废渣及噪声的污染。
4.工业区与居住区的位置应距离近便,步行不超过30分钟为宜。
(二)工业区应考虑工业协作关系、工业区的性质与形成、工业区的组成、工业区的规模。
(三)工业区在城市中的布置
(1)工业分类,规划人均工业用地面积指标为10―25m2之间。
(2)要符合工业布置的原则。
(3)工业在城市中的布置方式。根据生产的卫生类别、货运量及用地规模分为:远离城区的工业、城市边缘的工业、市内和居住区内的工业3种布置情况。
(四)工业用地布局与城市的关系
(1)工业与居住的用地布置形式有平行式、垂直式和混合式3种。
(2)工业布局与城市总体布局的关系有工业区包围城市,工业区与其他用地交叉布置,有机结合的组团式布置3种形式。
(3)工业布局对城市用地形态的影响,形成工业地带、组合城市、多功能综合区和带形城市。
(五)旧城工业布局调整对旧城工业布局的调整,以改善交通、卫生、生产、生活等情况为主,可采取留、改、并、迁等方式进行。 (一)城市用地的用途分类1,关于城市行政隶属关系的组成,进行宏观区划时,通常为市区、郊区等;各种功能用地包括工业区、居住区、市中心等2,按《城市用地分类与规划建设用地标准》,城市用地分为10大类、46中类、73小类。
(二)城市类型构成城市用地随城市规模和性质的不同而有不同的构成形态。中、小城市一般有市区、郊区,大城市和特大城市一般有市区、近郊区、远郊区、卫星城等。行政区划上有市区、县区、乡或镇。
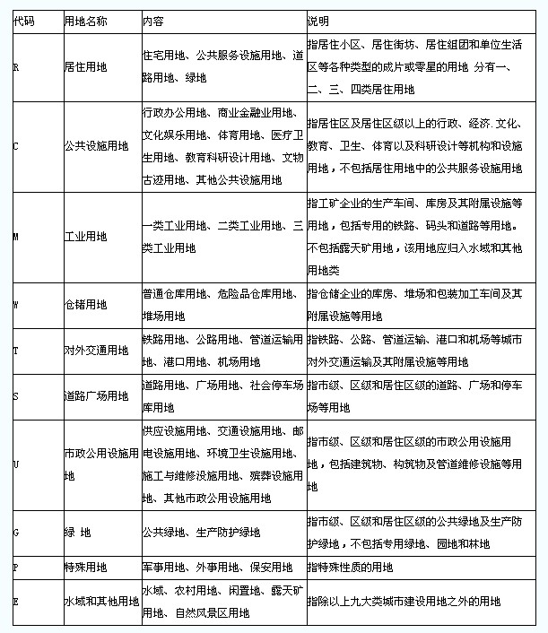
城市用地分类表

查看更多:一级建筑师课程 一级建筑师课程辅导报名 在职硕士课程
编辑推荐:
最新资讯
- 2026年一级建筑师《建筑经济、施工与设计业务管理》考前抢分资料 免费下载2026-03-31
- 2026一级建筑师《建筑结构、建筑物理与设备》考前抢分资料,免费下载2026-03-30
- 2026一级建筑师教材重大变动必看,附历年真题解析考前必练2026-03-20
- 【免费下载】2026一级建筑师《建筑设计》1月份重要知识点汇总2026-02-02
- 2026一级注册建筑师考试《设计前期与场地设计》12月核心知识点总结2025-12-30
- 2026年一级建筑师《建筑经济施工与设计业务管理》考点2025-12-01
- 2026年一级建筑师《建筑材料与构造》考点:地基与基础2025-11-04
- 2026年一级建筑师高频考点:关于不稳定传热2025-10-07
- 2026年一级建筑师高频考点:建筑材料的分类2025-10-02
- 2026年一级建筑师《建筑设计》考点:公共建筑的总体环境布局2025-09-28