国考申论老师指点:材料选择趋势-深不可测(一)
2013国家公务员考试申论备考:材料选择趋势-深不可测(一)
有考试经验的考生都会有这样的感觉:最近几年的申论材料越来越难,越来越有深度。这样的难度、深度主要通过材料话题数量、材料具体内容、材料内在逻辑非一致性等方面体现出来。我们认为申论材料的选择呈现三个趋势:多重性、思想性、矛盾性。
多重性
多重性是指在同一份申论材料中涉及几个不同的话题。大纲中在2007年加大第二段话中明确的提到:“材料通常涉及某一个或某几个特定的社会问题”,自2007年以后,申论材料没有一年只涉及一个问题,都是涉及一个以上的问题。2007年的讲了两个方面的话题,一个是征地过程中的社会矛盾与冲突,另一个是土地的保护;2008年看上去是讲怒江的问题,好像是一个问题,仔细阅读了材料会知道,材料中也讲了两个方面的问题,并且是两个完全相反的问题,怒江水电站建还是不建;2009年也是两个方面的主题,一个是三农问题中的粮食和扶贫问题,另一个是科技创新的问题。地方考试中同样出现这个走向。考察问题最多应该是江苏省,在2009年的申论考试中材料分别涉及经济危机的处理、社会保障和救助体系的建立和政府的问责三个不同方面的主题,2007年涉及到主题更是多得让人眼花缭乱。江苏2006年真题的两段材料,这两段材料仅仅挨着,却毫不相干,典型的两个问题:
几天以后,记者市场调查,发现这里还有充气棒在卖。一名姓伍的摊主向记者透露,今年圣诞节他挣欢了,“5天卖了80多万根,挣了10多万元呢!”他说,其他几个摊主的生意也跟他不相上下。
记者昨日还走访了几所高校,询问了10多名学生。被问到的男生几乎都参加了圣诞的狂欢,参加狂欢的女生则有四成。一位姓刘的男生说,他从来没想过这些充气棒最后会到什么地方,更没想到是否会影响环境。
一名姓李的女生说,她平常多多少少还是有环保意识的,参加过学生们组织的回收电池等活动。至于塑料制品埋在地下对环境会产生影响,她说自己就没想到。
一位美籍华人曾表示,每当他过我们的传统节日的时候,一念起“露从今夜白,月是故乡明”,就会勾起无限的思想之情。随着全球化的不断深入与发展,必然引起各国文化的碰撞与融合.在我国,西方文化正以强劲的态势渗透到各个领域,身处旋涡中的中国年轻一代却表现出前所未有的对中国传统节日所蕴涵的传统文化的淡漠.我们熟知的"三节"之一端午节正在遭遇冷淡,我们已经鲜见“家家户户包粽子,艾叶菖蒲满城香”的景象,更不用说“五彩丝线编菱角,大红咸蛋挂胸前” 了。
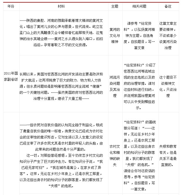
这样谈起来很抽象,我们通过表格看更加清楚:

通过上述表格可以看到,2011年国家考试的材料中都包含两个相互交叉但是又相互独立的话题。如果我们把问题和材料分开,可以把一套题拆成两套独立的题。一份材料涉及几个问题意味着有的问题是针对一些材料提出的,那个问题只和一些材料有关。这就决定了我们在做题的时候要对材料进行取舍。建议在答题的时候一定要根据问题去筛选材料,一个题目不可能让我们解决材料中的所有问题,哪怕是大文章的写作都不需要把材料中的所有内容堆砌起来。如果把不需要答得大而全的题目答面面俱到,这样不仅难以做到,更重要的是不符合问题的要求,让答题显得没有针对性。
最新资讯
- 2027国考冲刺指南:国家公务员短时间备考多久能上岸?附免费学习计划资料下载2026-04-02
- 2026国考备考冲刺:政治理论与常识判断核心考点全解析2025-11-26
- 2026年国考申论热点深度解析:10大命题方向与备考策略2025-11-18
- 2026年国考申论十大热点全解析:免费下载备考宝典2025-11-18
- 2026国考申论备考指南:考前10大热点全解析2025-11-18
- 2026年国考申论答题纸模板:6类万能框架+50个主题金句库(附格式避坑指南)2025-04-03
- 2025年国考备考资料免费下载:高频成语辨析早读讲义助你突破语言关2024-12-12
- 2025国考申论范文下载:以创新为翼,翱翔制造强国蓝天2024-11-15
- 2025年国考申论范文:教养之光,文明社会的金钥匙2024-11-14
- 2025国考申论写作范文:以“中国精神”为笔,绘就民族脊梁新篇章2024-11-14