2014年黑龙江省公务员考试行测答案:资料分析
更新时间:2014-06-30 13:55:26
来源:|0
浏览
收藏
国家公务员报名、考试、查分时间 免费短信提醒
摘要 环球网校公务员考试频道编辑整理2014年黑龙江省公务员考试行测答案供广大考生参考学习,祝大家在环球网校学习愉快~
课程推荐: 面试资料免费送 省考面试OAO 事业单位 各省农信社招考辅导班
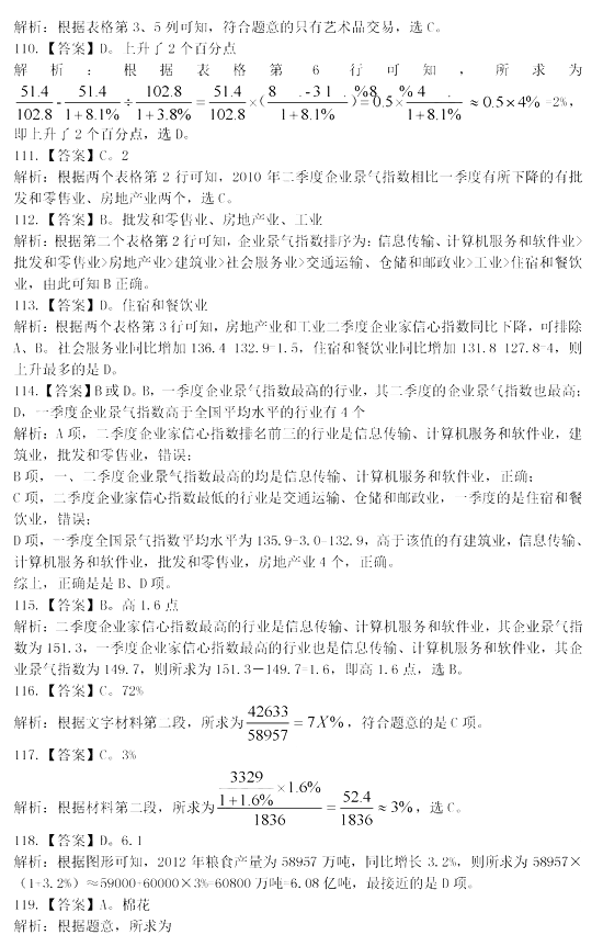
2014年黑龙江省公务员考试行测答案:资料分析

备考指导: 公务员考试真题下载 公务员考试复习资料 公务员面试备考
环球网校友情提示:如果您在此过程中遇到任何疑问,请登录环球网校公务员频道及论坛,随时与广大考生朋友们一起交流!
编辑推荐:
课程推荐: 面试资料免费送 省考面试OAO 事业单位 各省农信社招考辅导班
最新资讯
- 2015年吉林省公务员结构化面试真题及答案(6月17日)2015-06-18
- 2015年吉林省公务员无领导面试真题及答案(6月17日)2015-06-18
- 2015年吉林省公务员无领导面试真题及答案(6月16日)2015-06-18
- 2015年吉林省公务员结构化面试真题及答案(6月16日)2015-06-18
- 2015年湖南省公务员面试答案(6月14日)2015-06-15
- 2015年湖南省公务员面试答案(6月13日)2015-06-15
- 2015年河北省公务员面试真题及答案(5月30日下午)2015-06-03
- 2015年河北省公务员面试真题及答案(5月30日上午)2015-06-03
- 2015年山东省公务员考试申论答案(C卷)2015-06-01
- 2015年山东省公务员考试申论答案(B卷)2015-06-01
返回顶部